HOME   LIST
‹–   –›

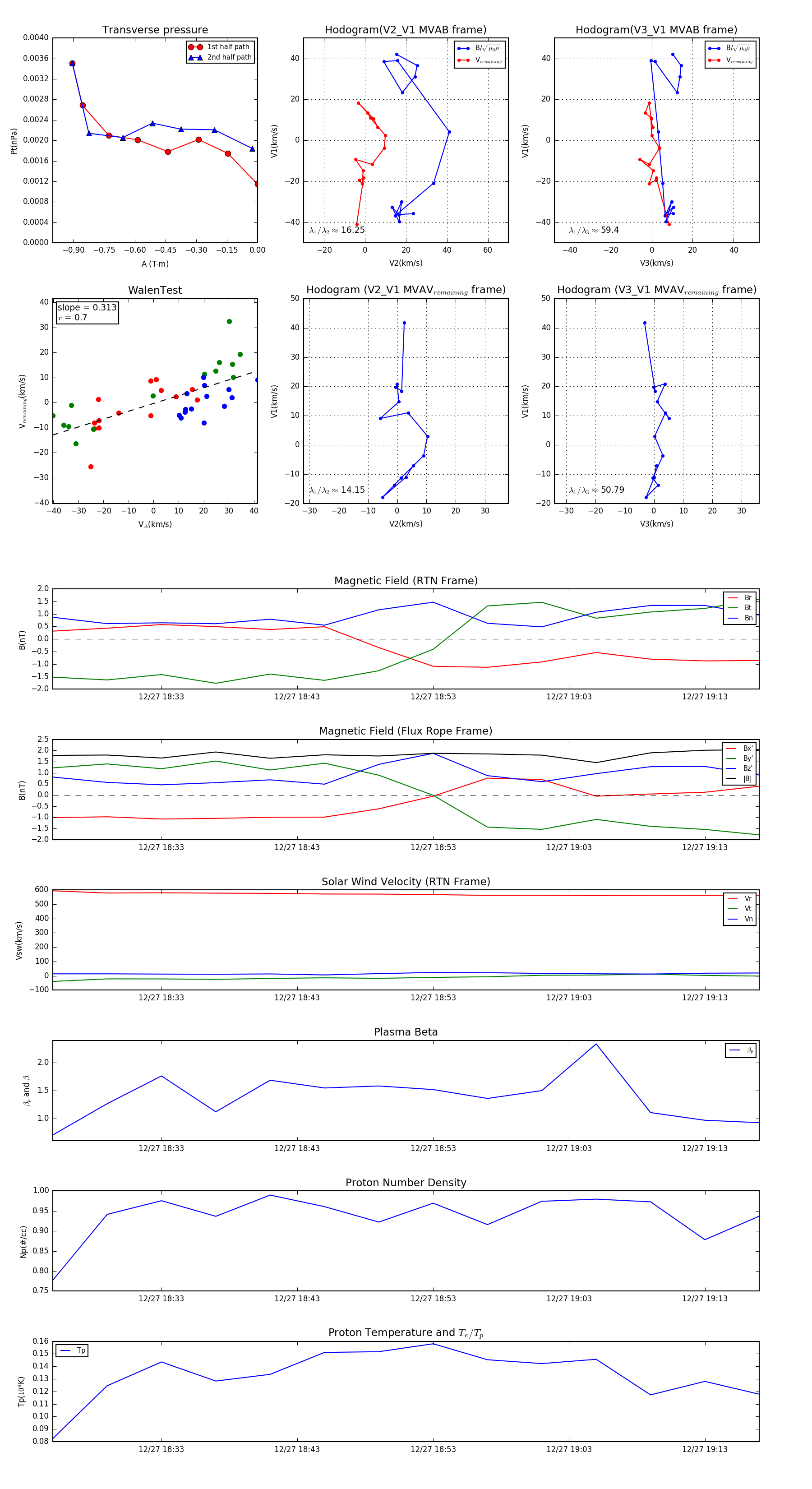
Flux Rope in 2001

Flux Rope Event 2001-12-27 18:25 ~ 2001-12-27 19:17 (53 minutes)


plot