HOME   LIST
‹–   –›

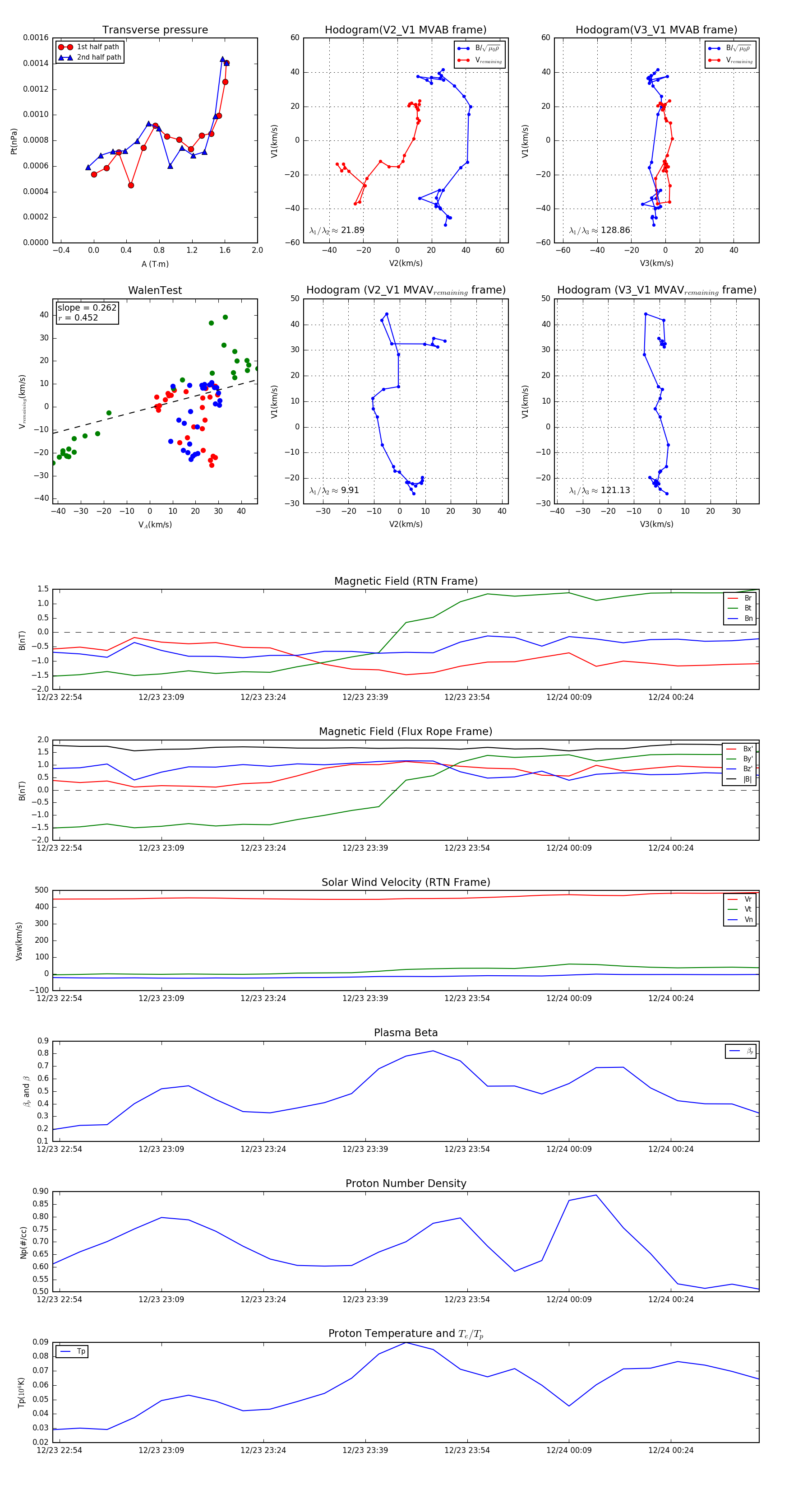
Flux Rope in 2001

Flux Rope Event 2001-12-23 22:53 ~ 2001-12-24 00:37 (105 minutes)


plot