HOME   LIST
‹–   –›

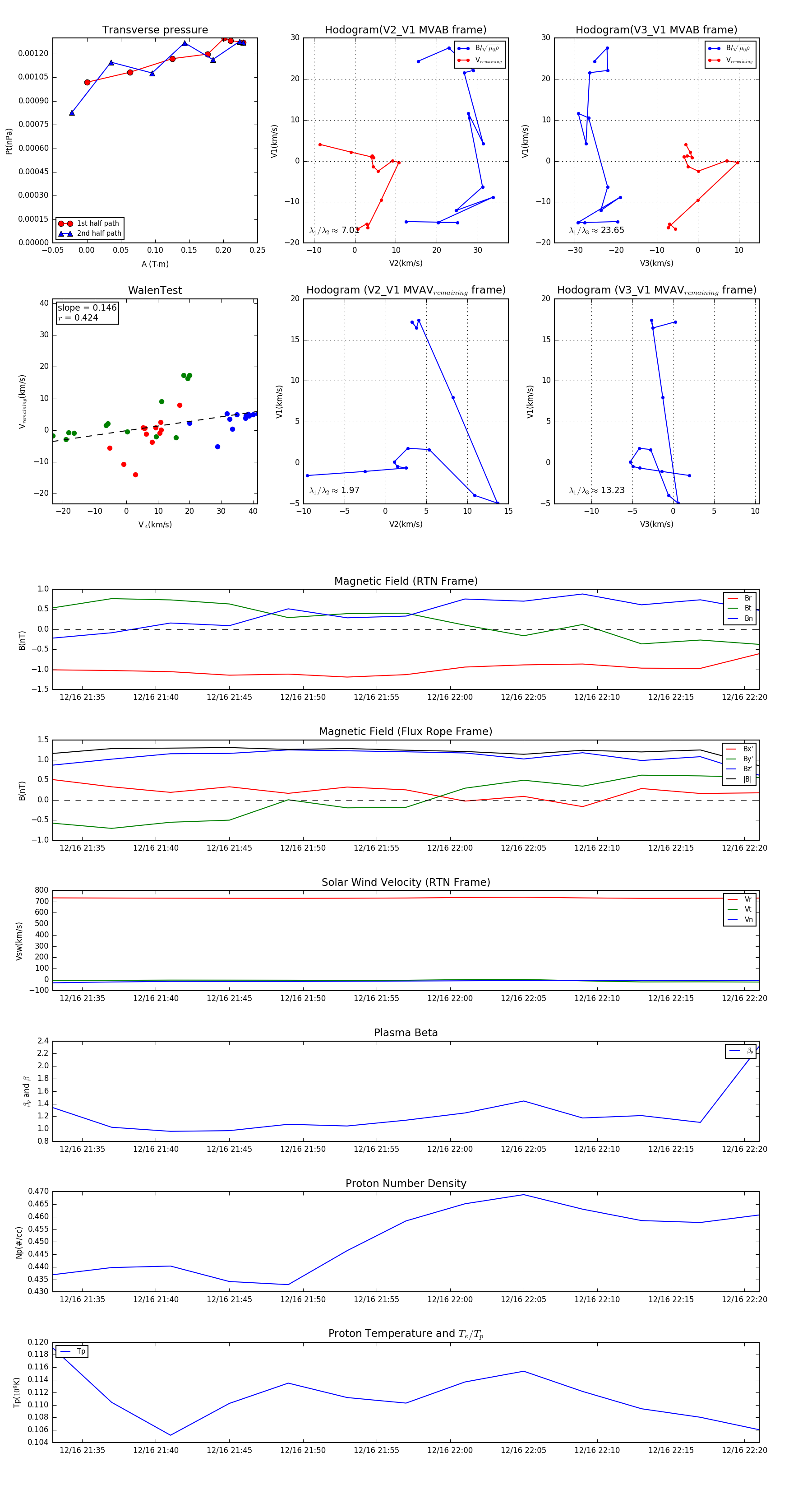
Flux Rope in 2001

Flux Rope Event 2001-12-16 21:33 ~ 2001-12-16 22:21 (49 minutes)


plot