HOME   LIST
‹–   –›

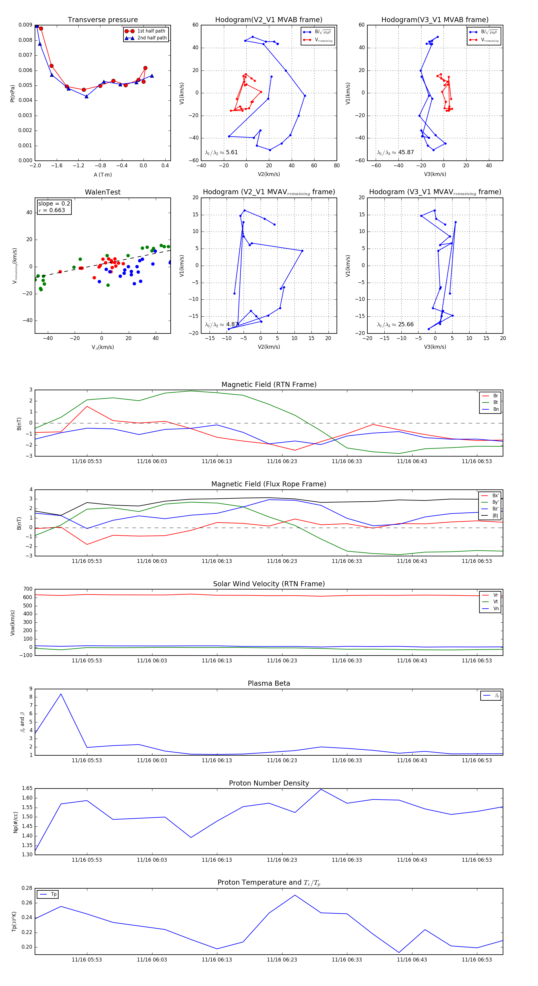
Flux Rope in 2001

Flux Rope Event 2001-11-16 05:45 ~ 2001-11-16 06:57 (73 minutes)


plot