HOME   LIST
‹–   –›

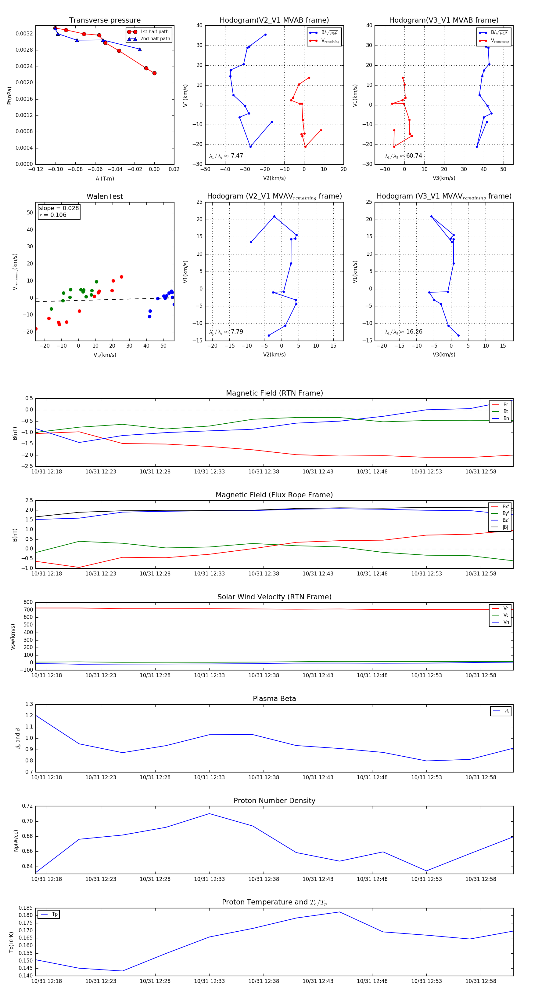
Flux Rope in 2001

Flux Rope Event 2001-10-31 12:17 ~ 2001-10-31 13:01 (45 minutes)


plot