HOME   LIST
‹–   –›

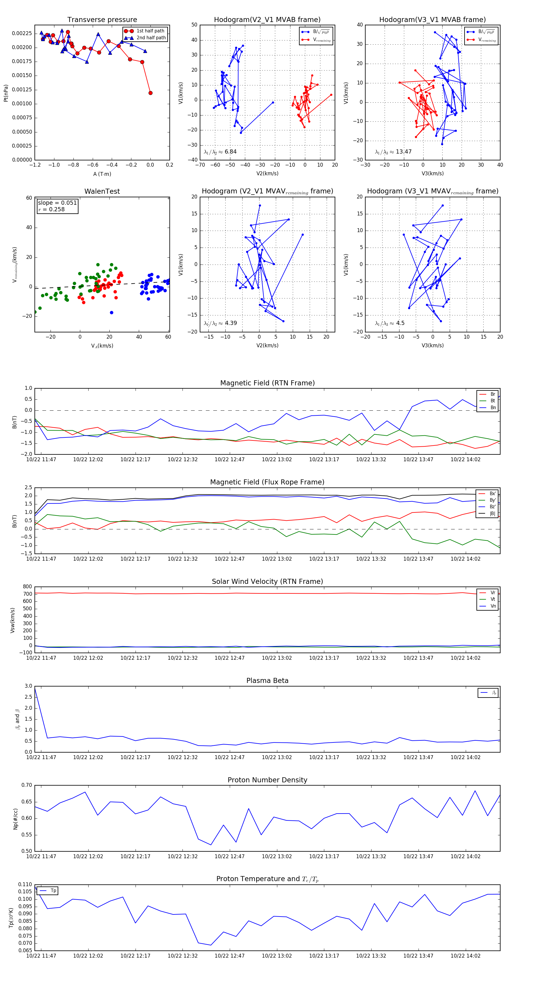
Flux Rope in 2001

Flux Rope Event 2001-10-22 11:45 ~ 2001-10-22 14:13 (149 minutes)


plot