HOME   LIST
‹–   –›

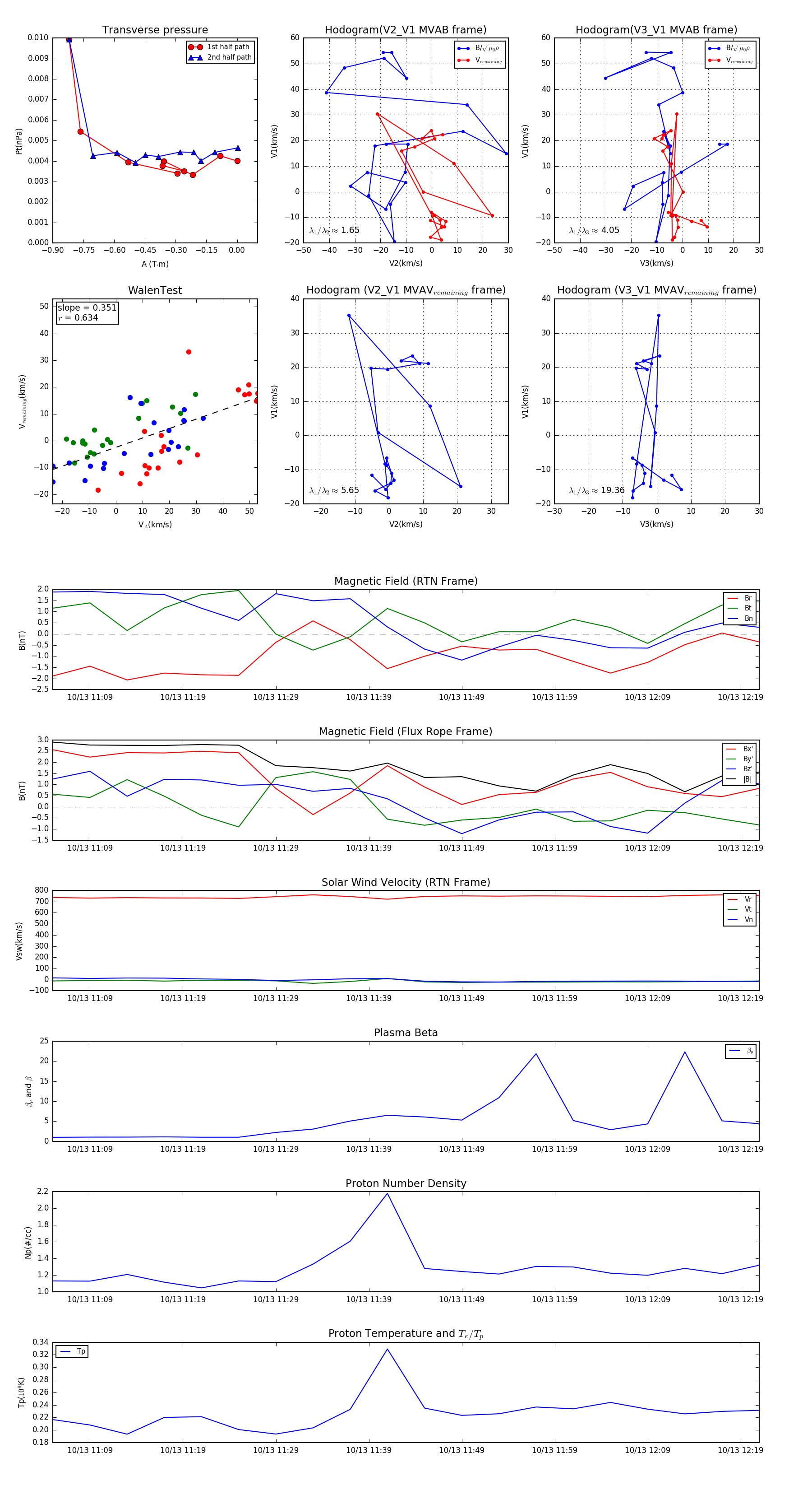
Flux Rope in 2001

Flux Rope Event 2001-10-13 11:05 ~ 2001-10-13 12:21 (77 minutes)


plot