HOME   LIST
‹–   –›

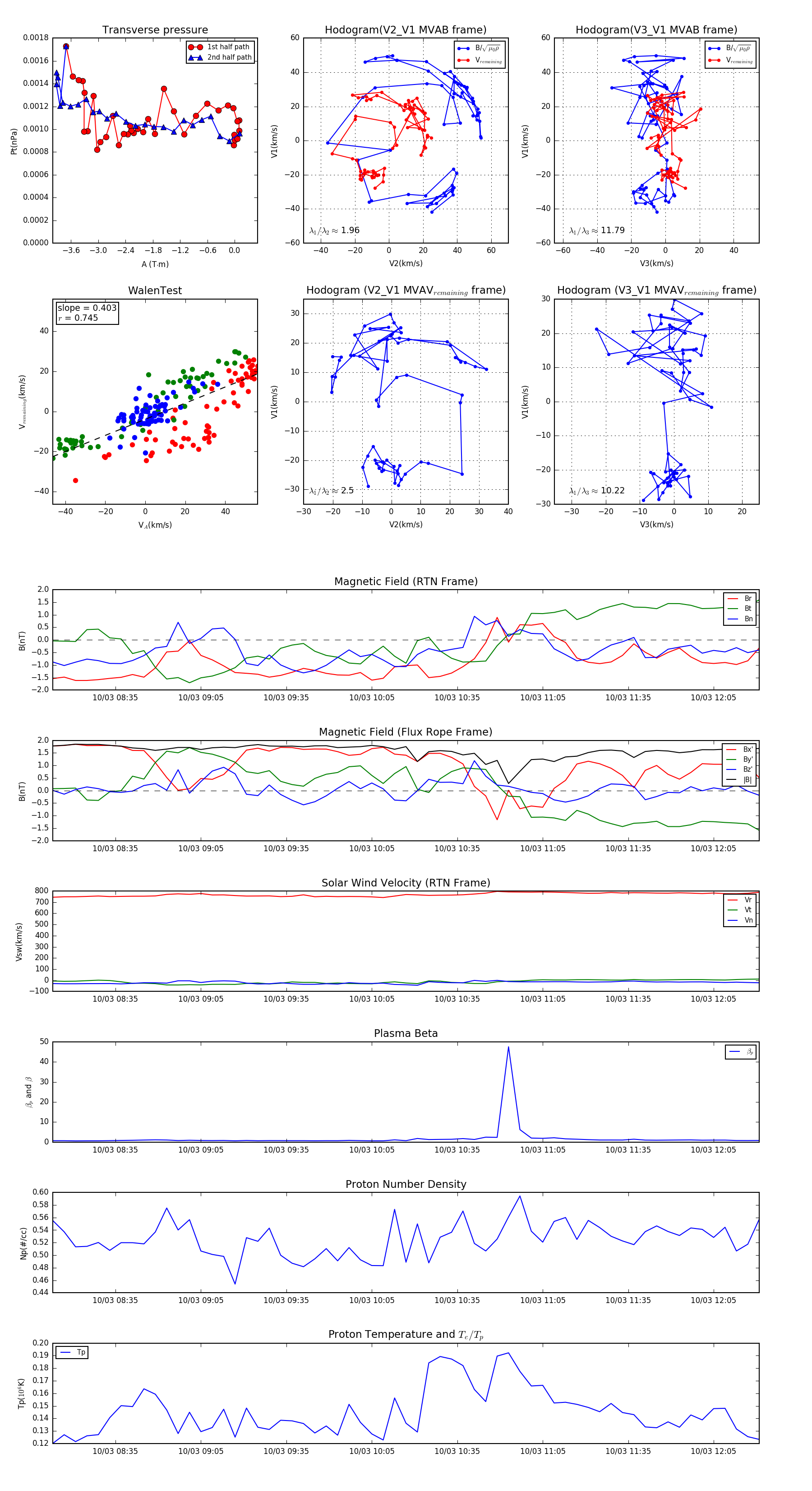
Flux Rope in 2001

Flux Rope Event 2001-10-03 08:13 ~ 2001-10-03 12:21 (249 minutes)


plot