HOME   LIST
‹–   –›

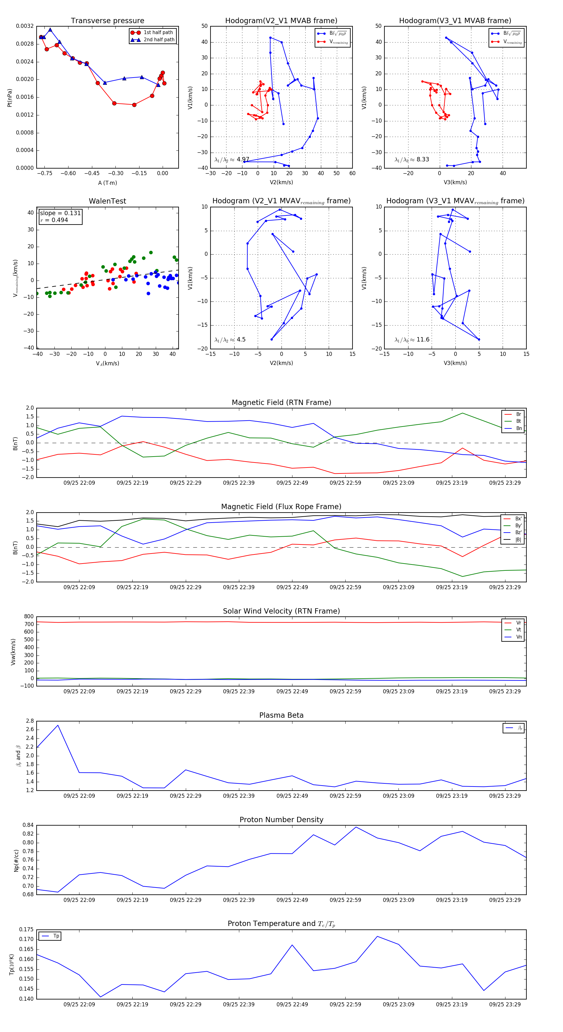
Flux Rope in 2001

Flux Rope Event 2001-09-25 22:01 ~ 2001-09-25 23:33 (93 minutes)


plot