HOME   LIST
‹–   –›

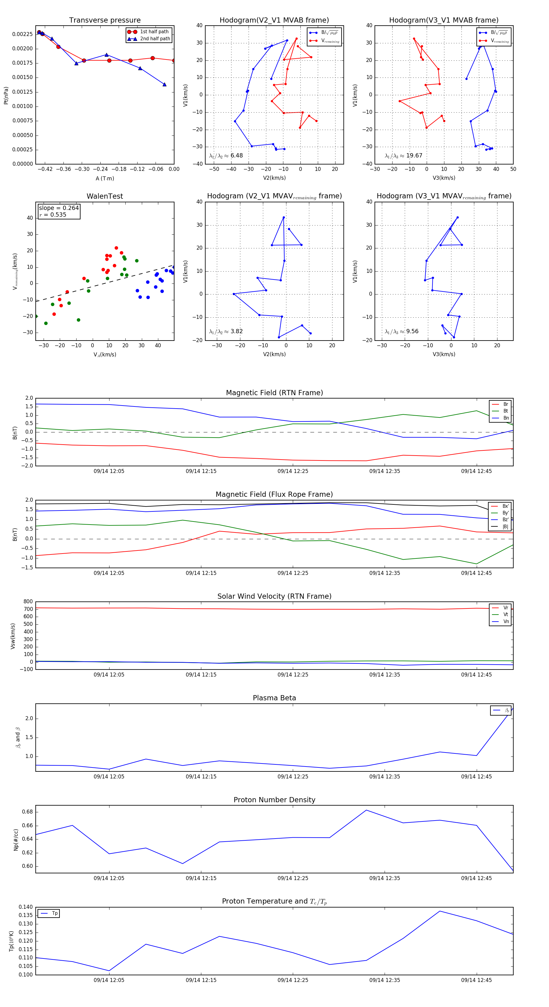
Flux Rope in 2001

Flux Rope Event 2001-09-14 11:57 ~ 2001-09-14 12:49 (53 minutes)


plot