HOME   LIST
‹–   –›

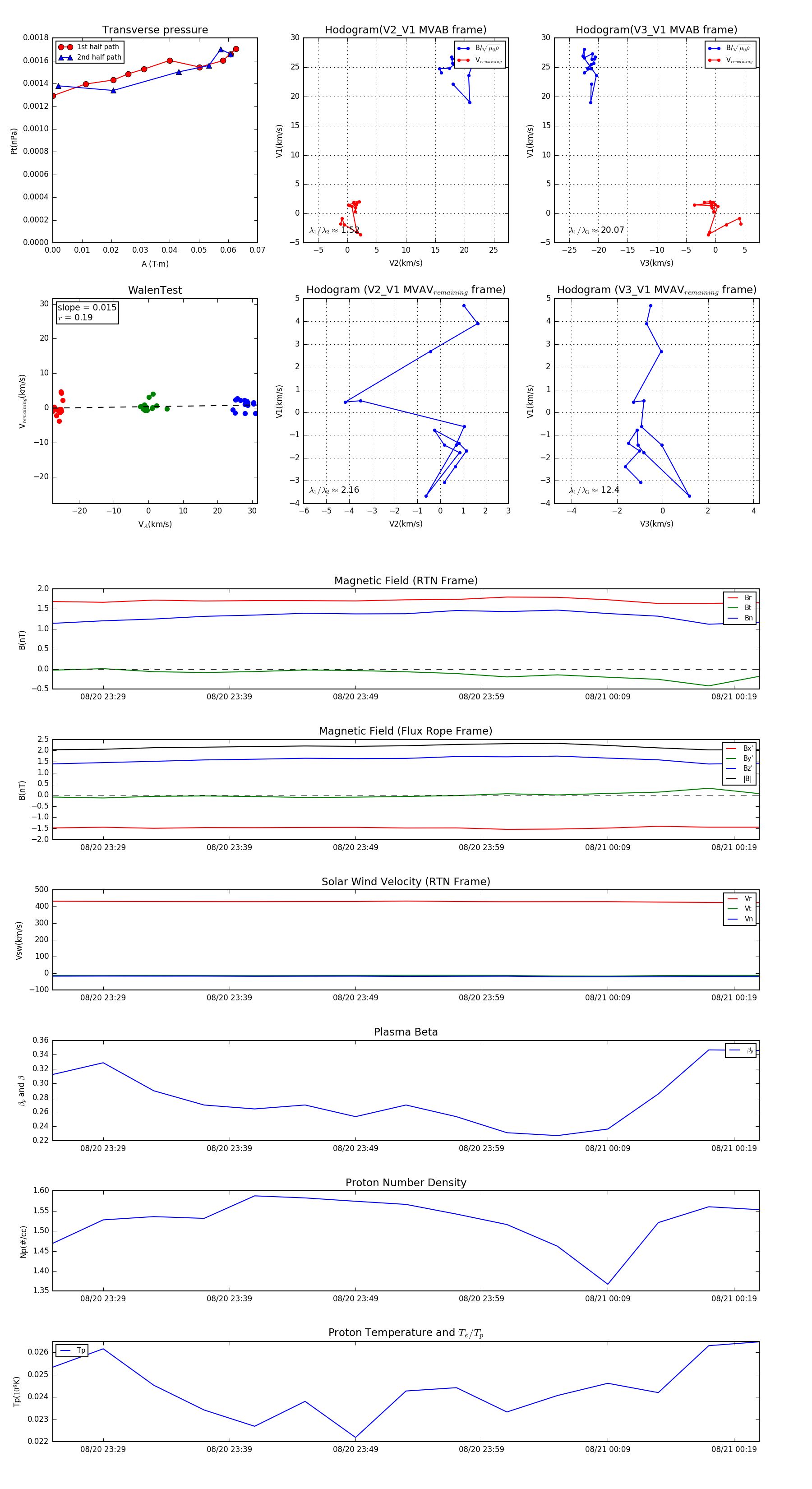
Flux Rope in 2001

Flux Rope Event 2001-08-20 23:25 ~ 2001-08-21 00:21 (57 minutes)


plot