HOME   LIST
‹–   –›

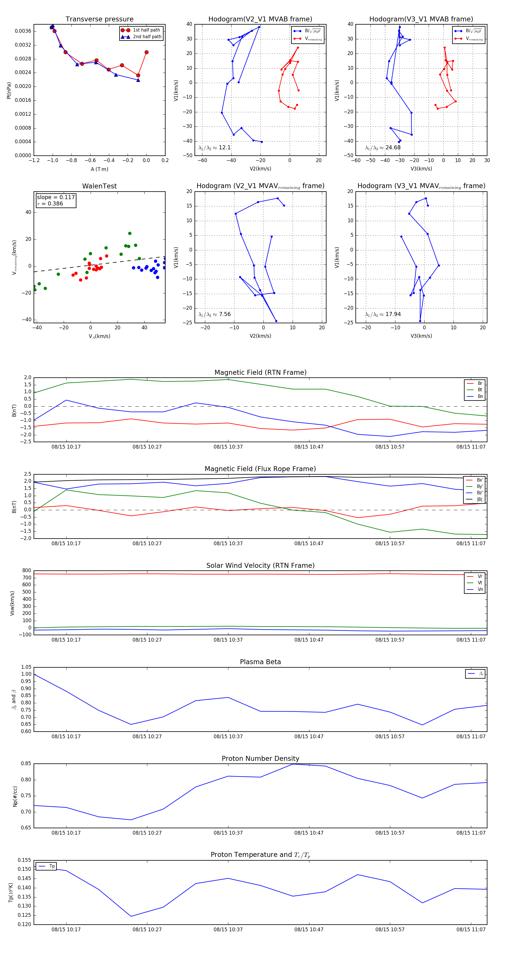
Flux Rope in 2001

Flux Rope Event 2001-08-15 10:13 ~ 2001-08-15 11:09 (57 minutes)


plot