HOME   LIST
‹–   –›

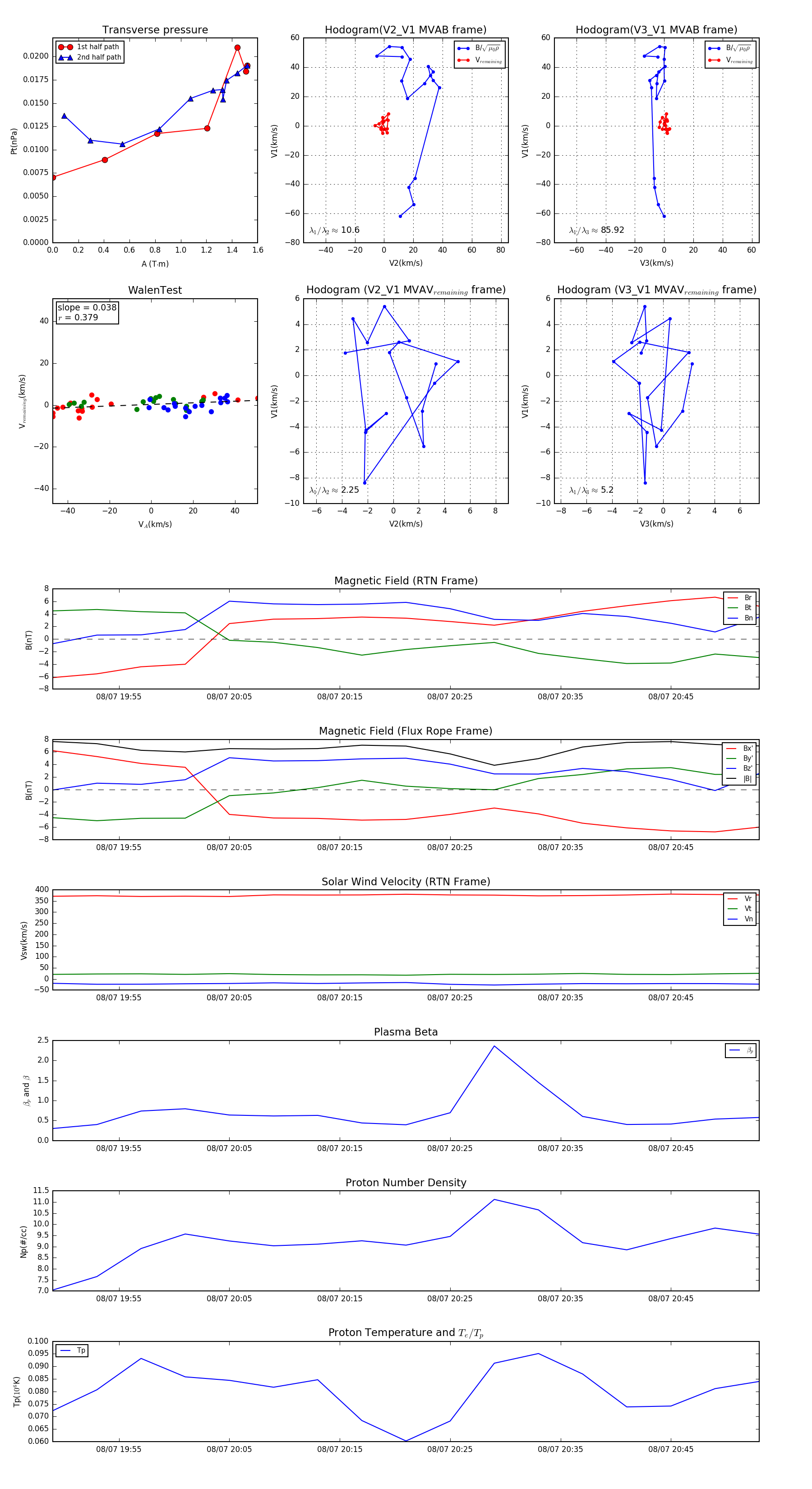
Flux Rope in 2001

Flux Rope Event 2001-08-07 19:49 ~ 2001-08-07 20:53 (65 minutes)


plot