HOME   LIST
‹–   –›

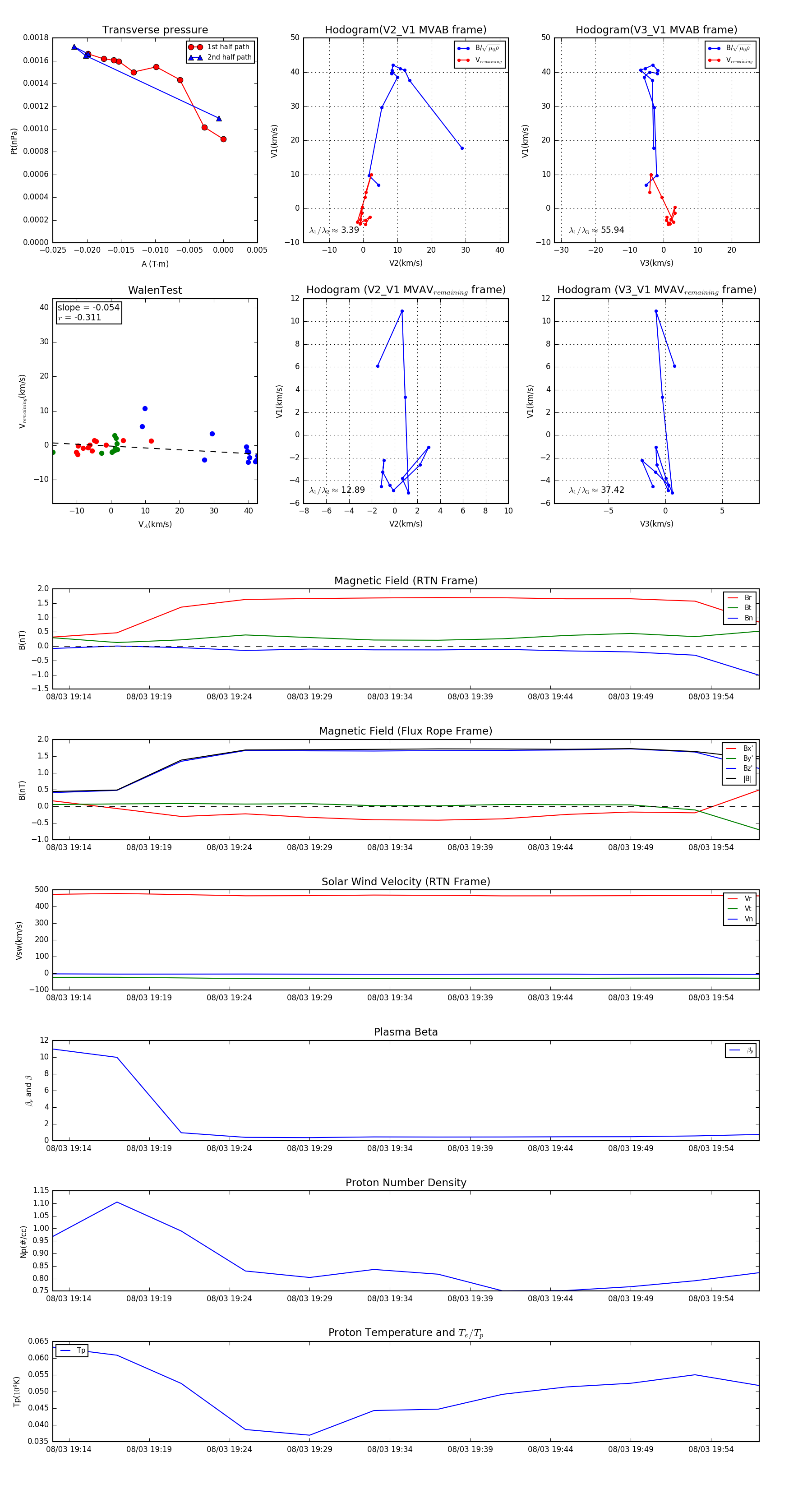
Flux Rope in 2001

Flux Rope Event 2001-08-03 19:13 ~ 2001-08-03 19:57 (45 minutes)


plot