HOME   LIST
‹–   –›

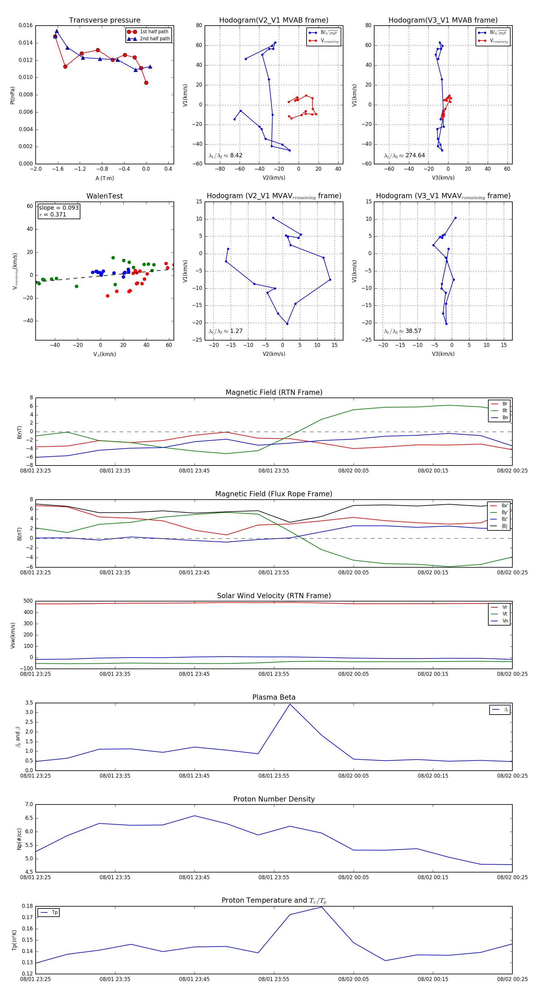
Flux Rope in 2001

Flux Rope Event 2001-08-01 23:25 ~ 2001-08-02 00:25 (61 minutes)


plot