HOME   LIST
‹–   –›

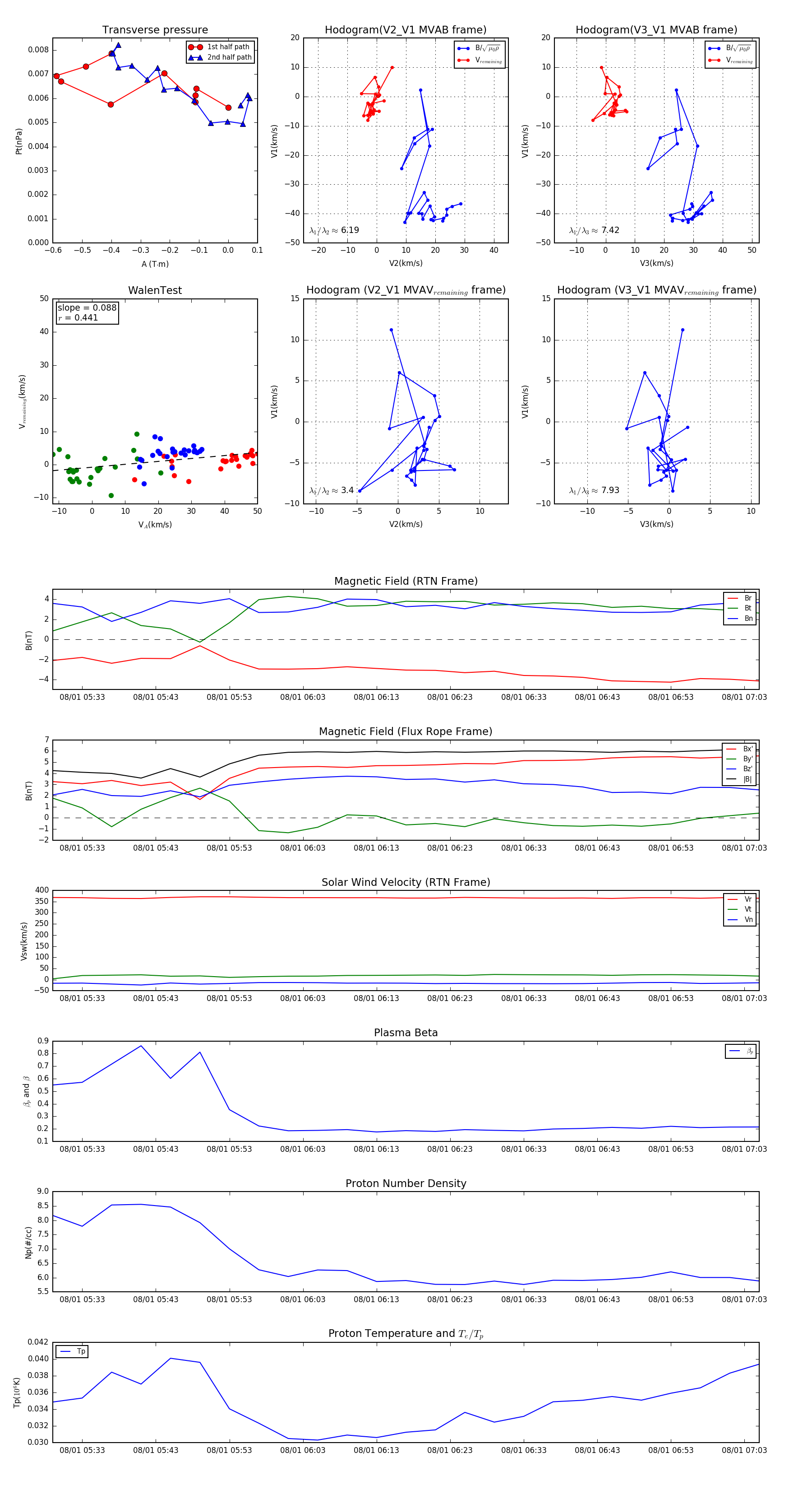
Flux Rope in 2001

Flux Rope Event 2001-08-01 05:29 ~ 2001-08-01 07:05 (97 minutes)


plot