HOME   LIST
‹–   –›

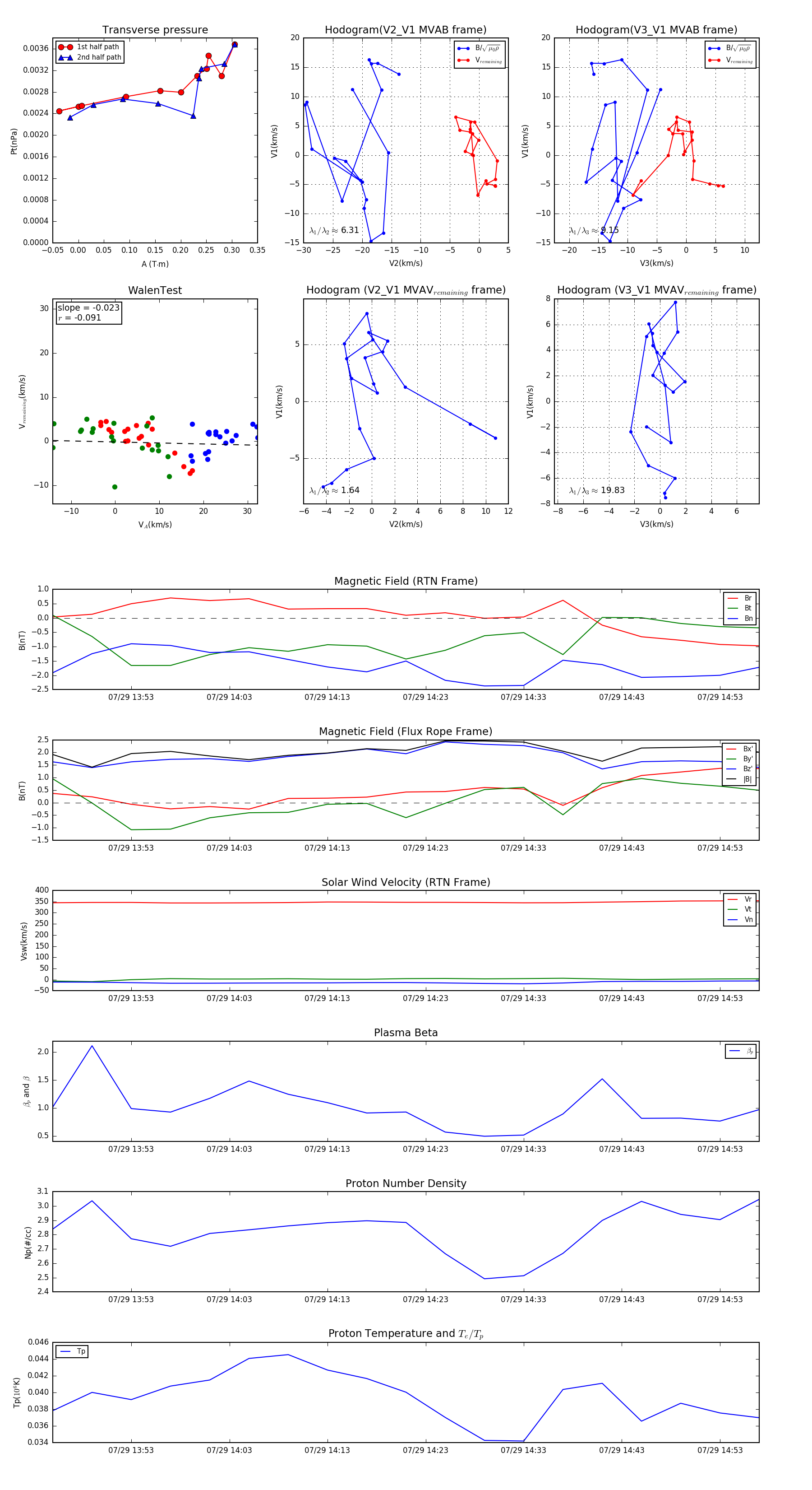
Flux Rope in 2001

Flux Rope Event 2001-07-29 13:45 ~ 2001-07-29 14:57 (73 minutes)


plot