HOME   LIST
‹–   –›

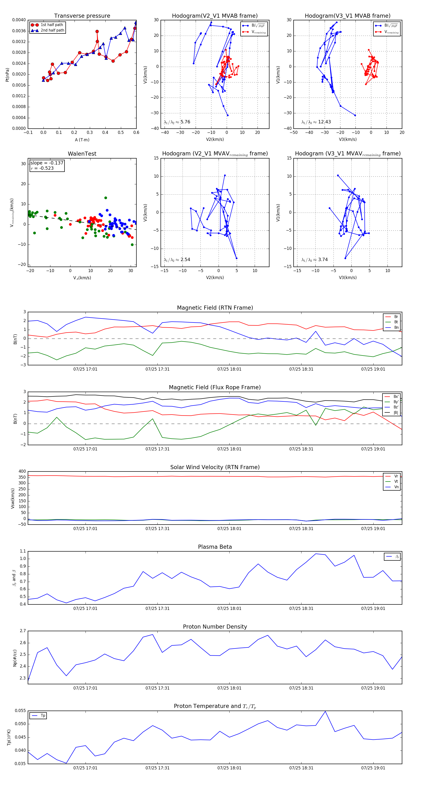
Flux Rope in 2001

Flux Rope Event 2001-07-25 16:37 ~ 2001-07-25 19:13 (157 minutes)


plot