HOME   LIST
‹–   –›

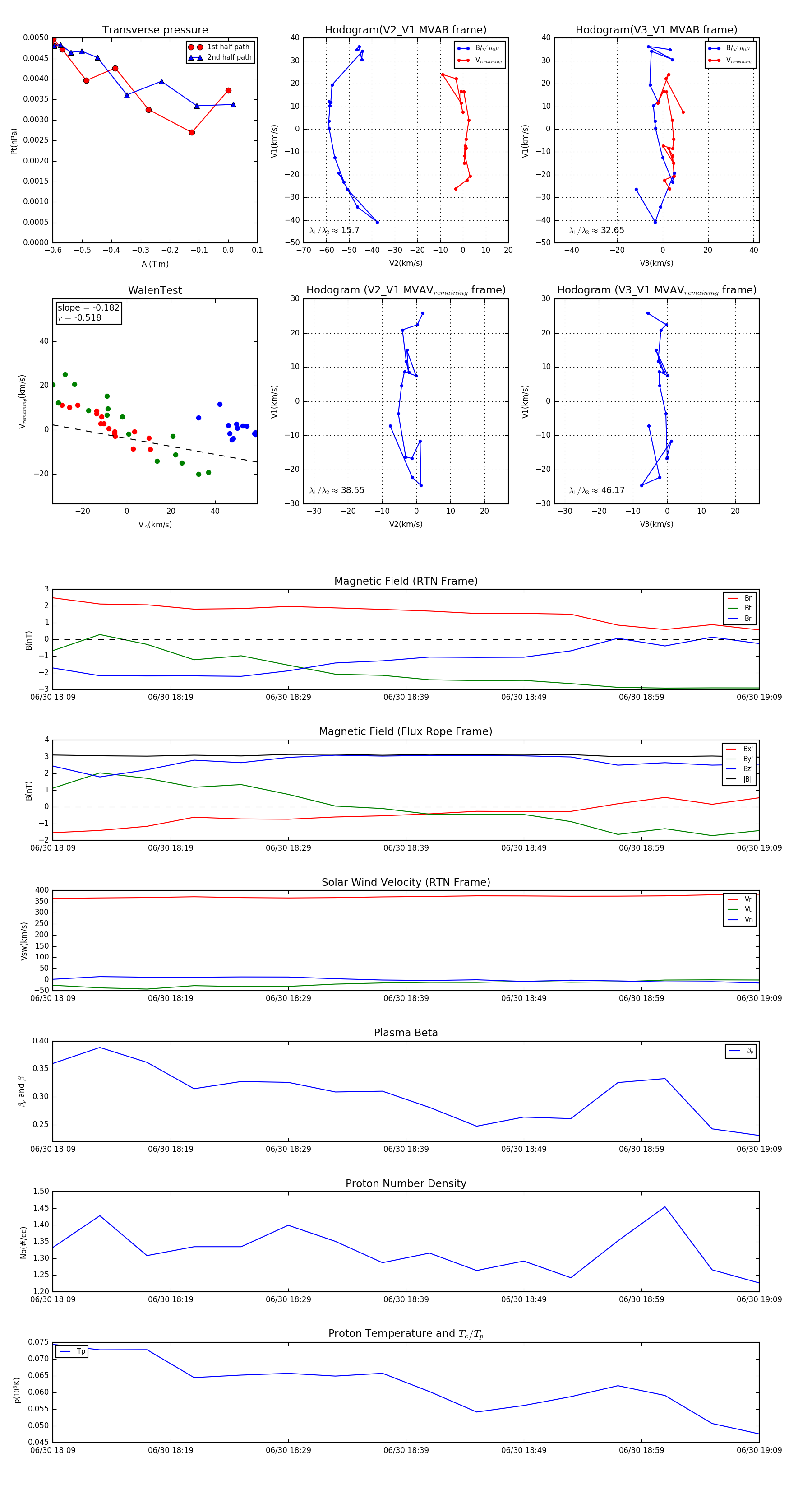
Flux Rope in 2001

Flux Rope Event 2001-06-30 18:09 ~ 2001-06-30 19:09 (61 minutes)


plot