HOME   LIST
‹–   –›

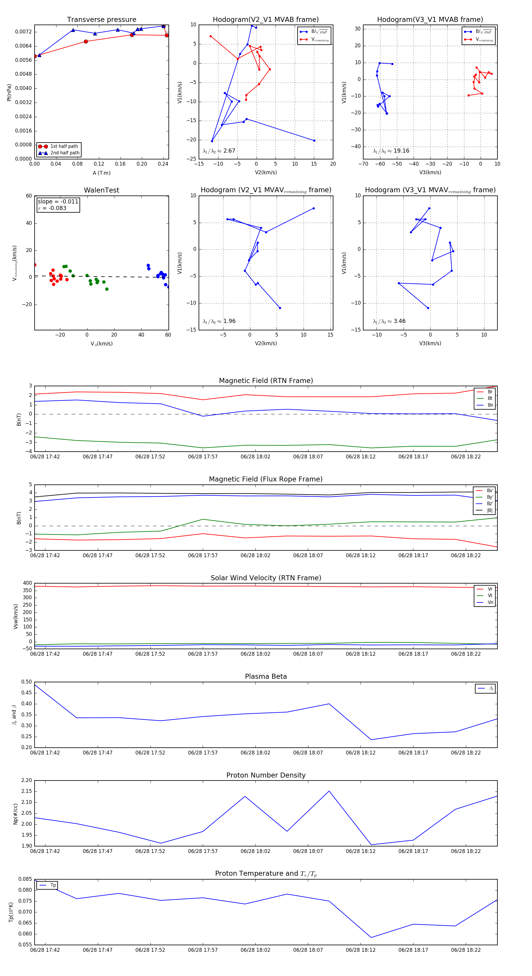
Flux Rope in 2001

Flux Rope Event 2001-06-28 17:41 ~ 2001-06-28 18:25 (45 minutes)


plot