HOME   LIST
‹–   –›

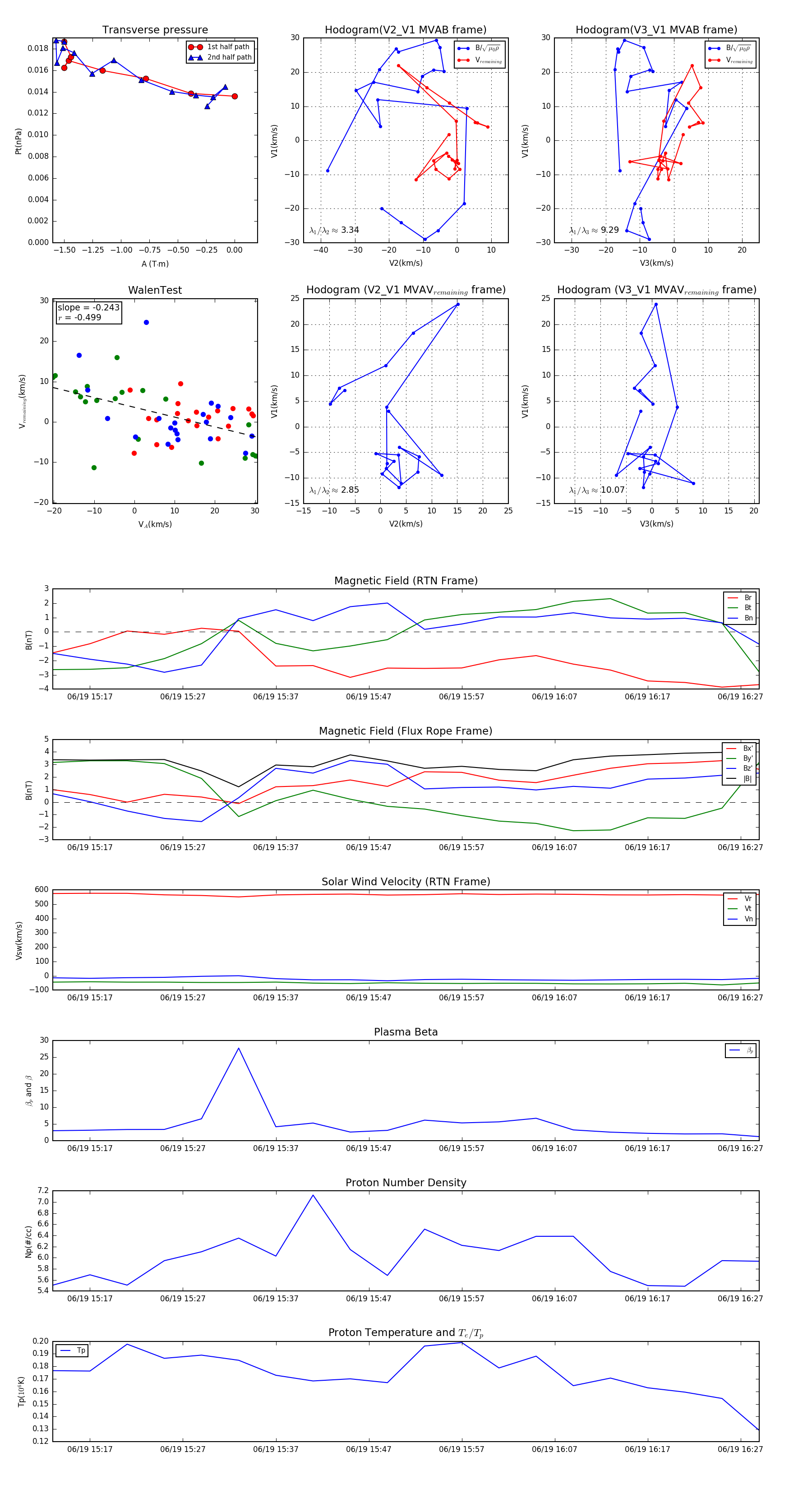
Flux Rope in 2001

Flux Rope Event 2001-06-19 15:13 ~ 2001-06-19 16:29 (77 minutes)


plot