HOME   LIST
‹–   –›

Flux Rope in 2001

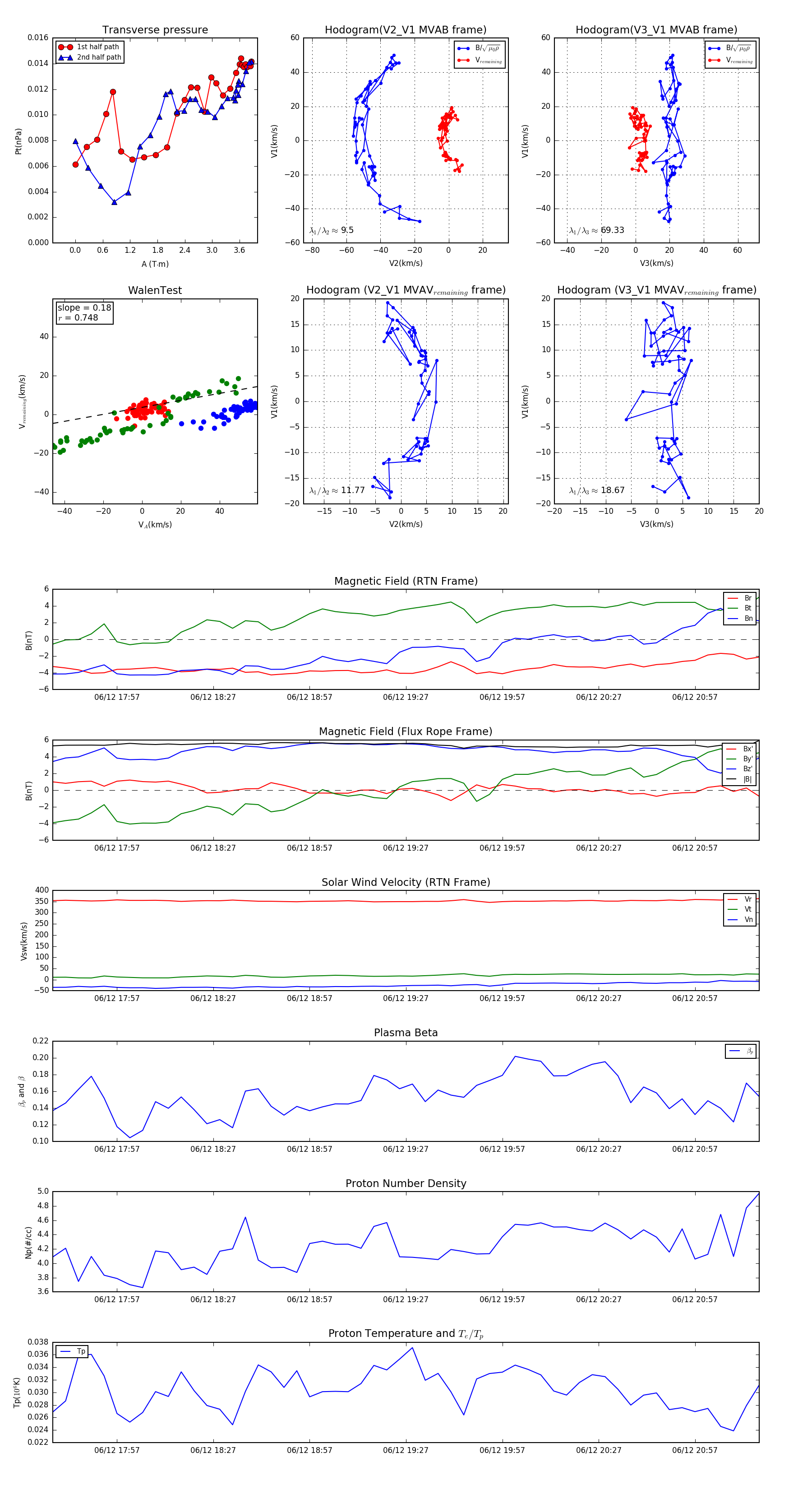
Flux Rope Event 2001-06-12 17:37 ~ 2001-06-12 21:17 (221 minutes)


plot