HOME   LIST
‹–   –›

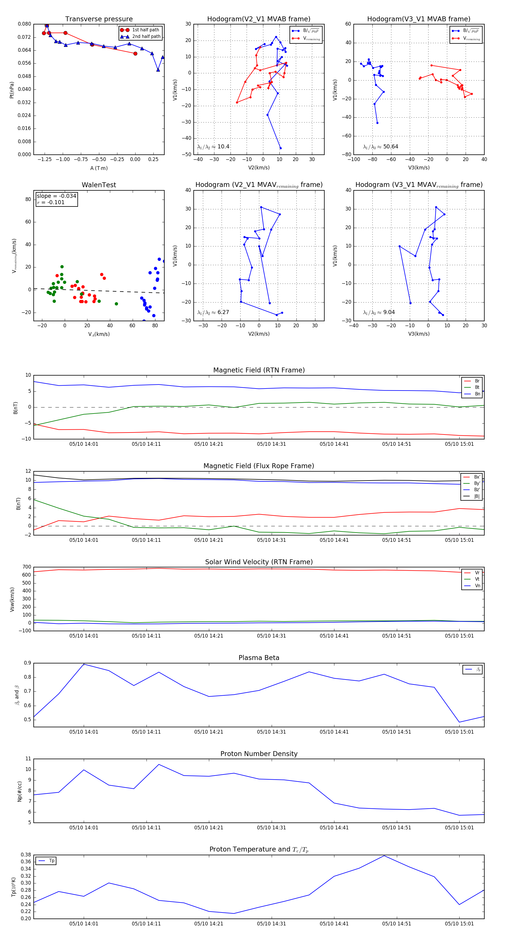
Flux Rope in 2001

Flux Rope Event 2001-05-10 13:53 ~ 2001-05-10 15:05 (73 minutes)


plot