HOME   LIST
‹–   –›

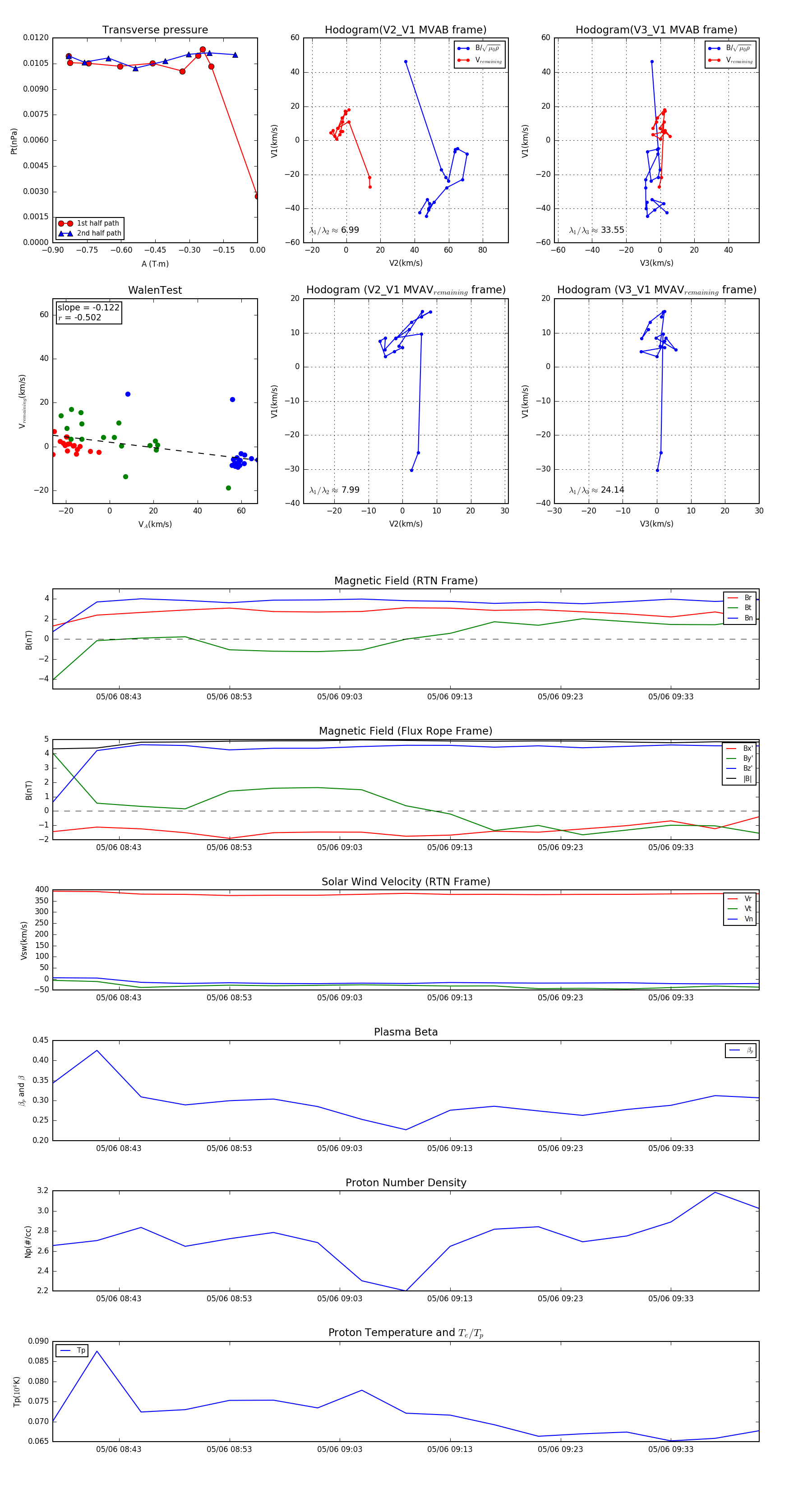
Flux Rope in 2001

Flux Rope Event 2001-05-06 08:37 ~ 2001-05-06 09:41 (65 minutes)


plot