HOME   LIST
‹–   –›

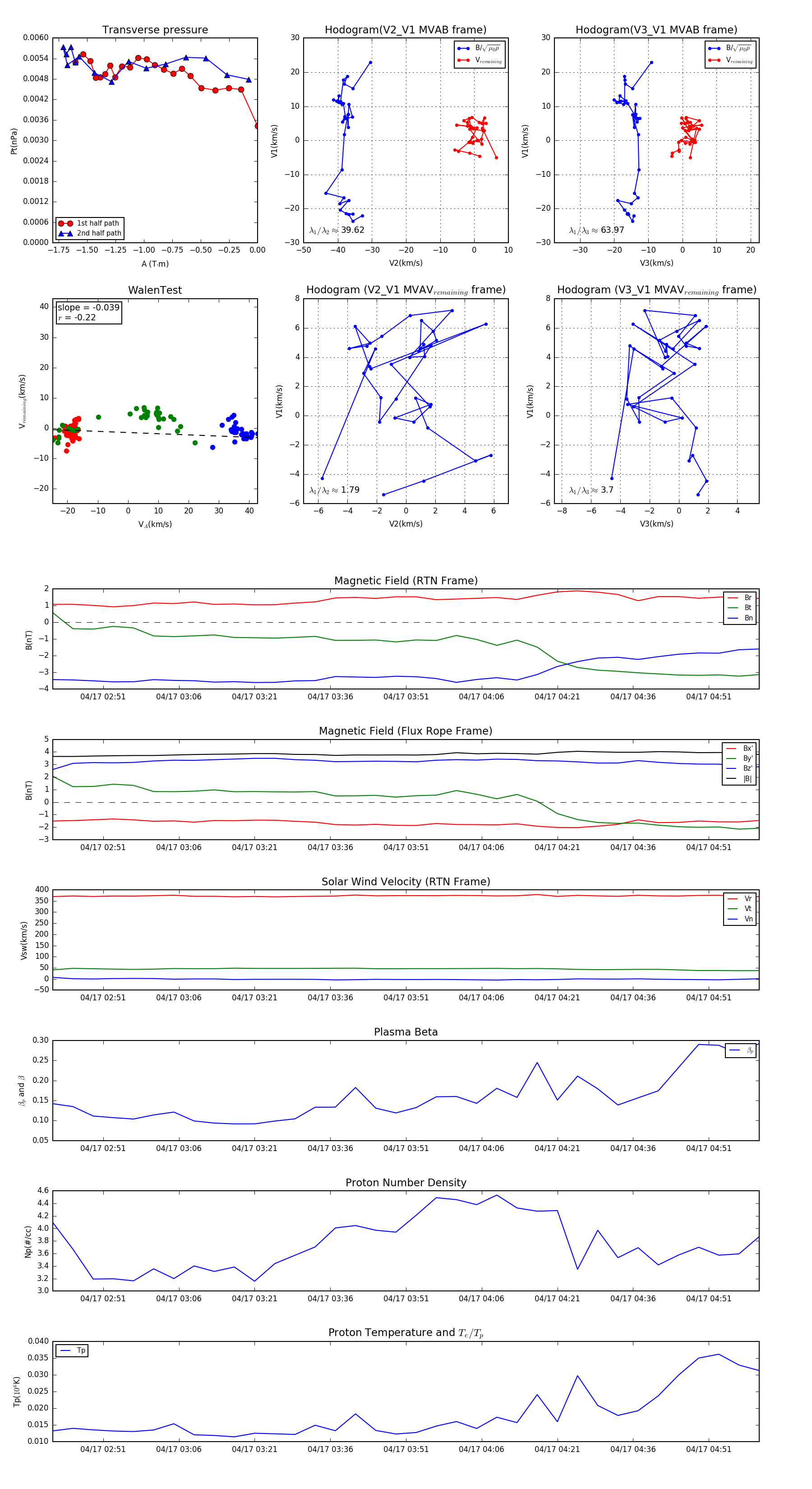
Flux Rope in 2001

Flux Rope Event 2001-04-17 02:41 ~ 2001-04-17 05:01 (141 minutes)


plot