HOME   LIST
‹–   –›

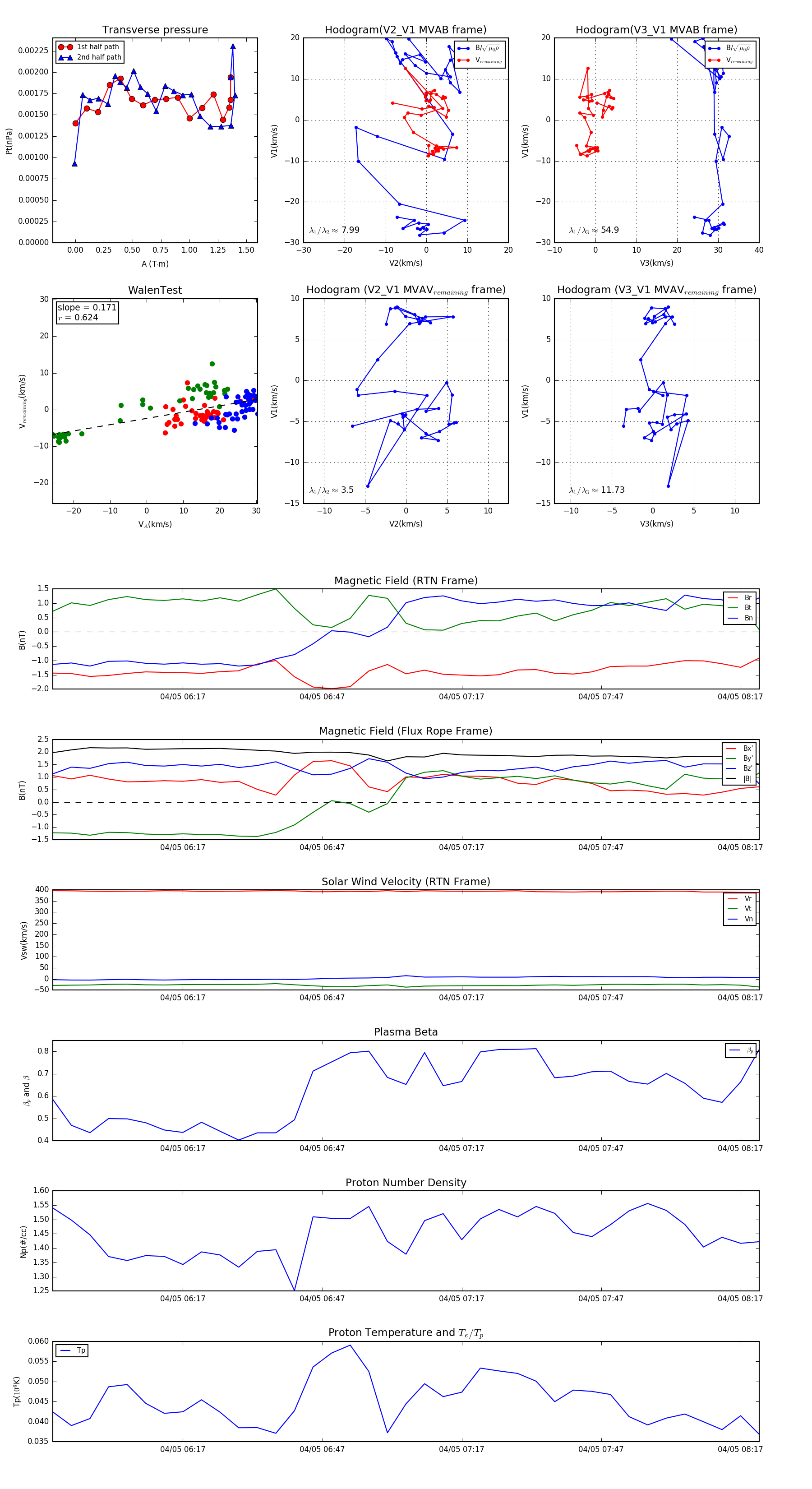
Flux Rope in 2001

Flux Rope Event 2001-04-05 05:49 ~ 2001-04-05 08:21 (153 minutes)


plot