HOME   LIST
‹–   –›

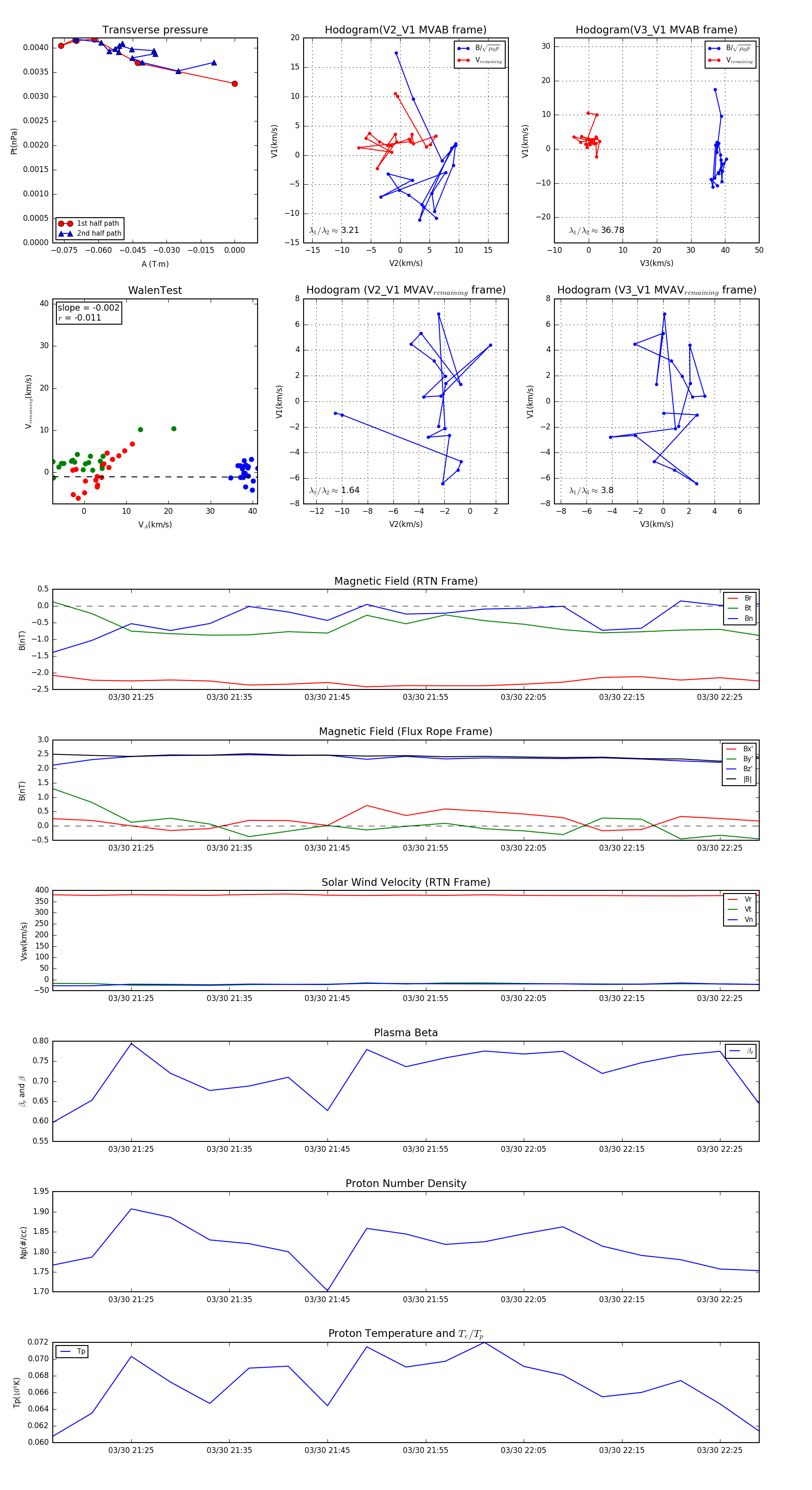
Flux Rope in 2001

Flux Rope Event 2001-03-30 21:17 ~ 2001-03-30 22:29 (73 minutes)


plot