HOME   LIST
‹–   –›

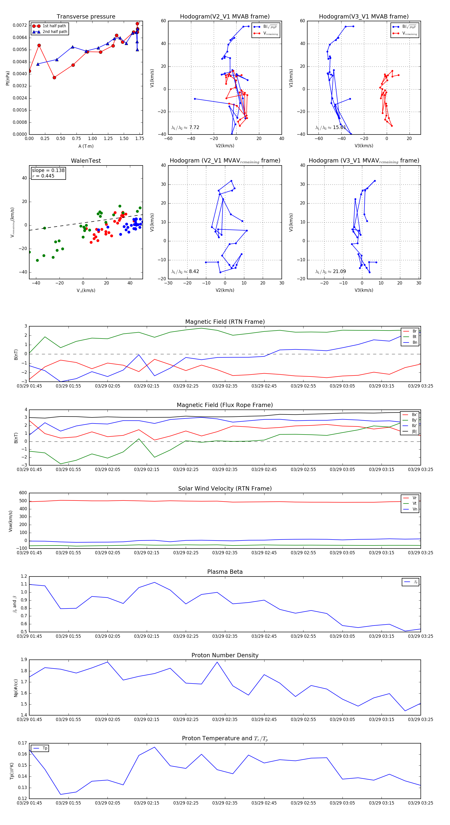
Flux Rope in 2001

Flux Rope Event 2001-03-29 01:45 ~ 2001-03-29 03:25 (101 minutes)


plot