HOME   LIST
‹–   –›

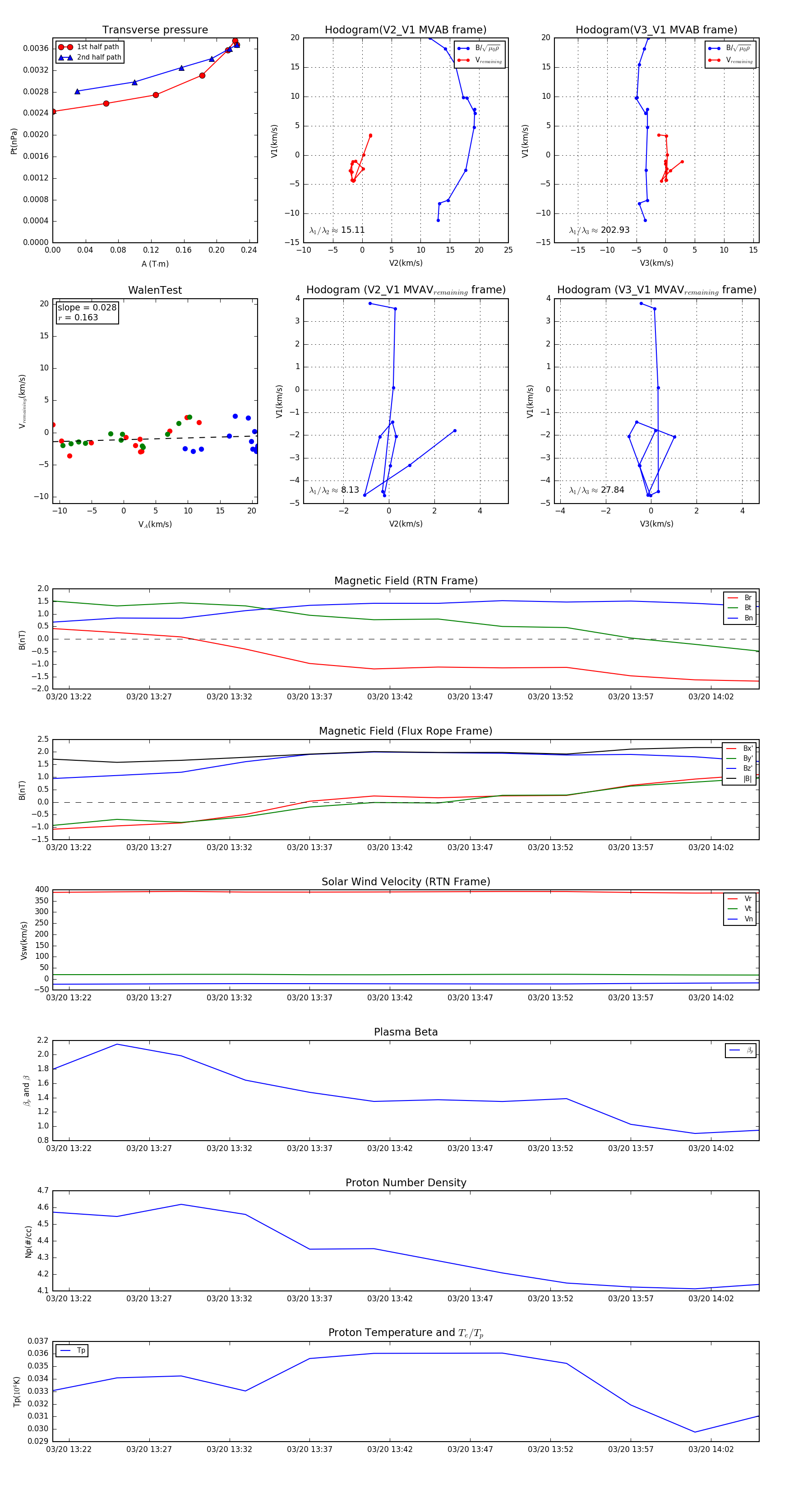
Flux Rope in 2001

Flux Rope Event 2001-03-20 13:21 ~ 2001-03-20 14:05 (45 minutes)


plot