HOME   LIST
‹–   –›

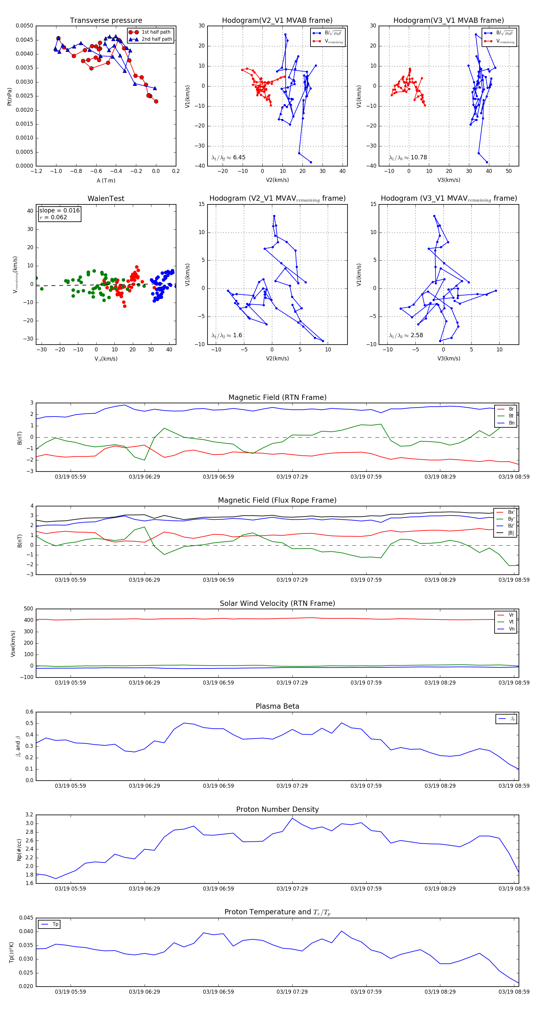
Flux Rope in 2001

Flux Rope Event 2001-03-19 05:45 ~ 2001-03-19 09:01 (197 minutes)


plot