HOME   LIST
‹–   –›

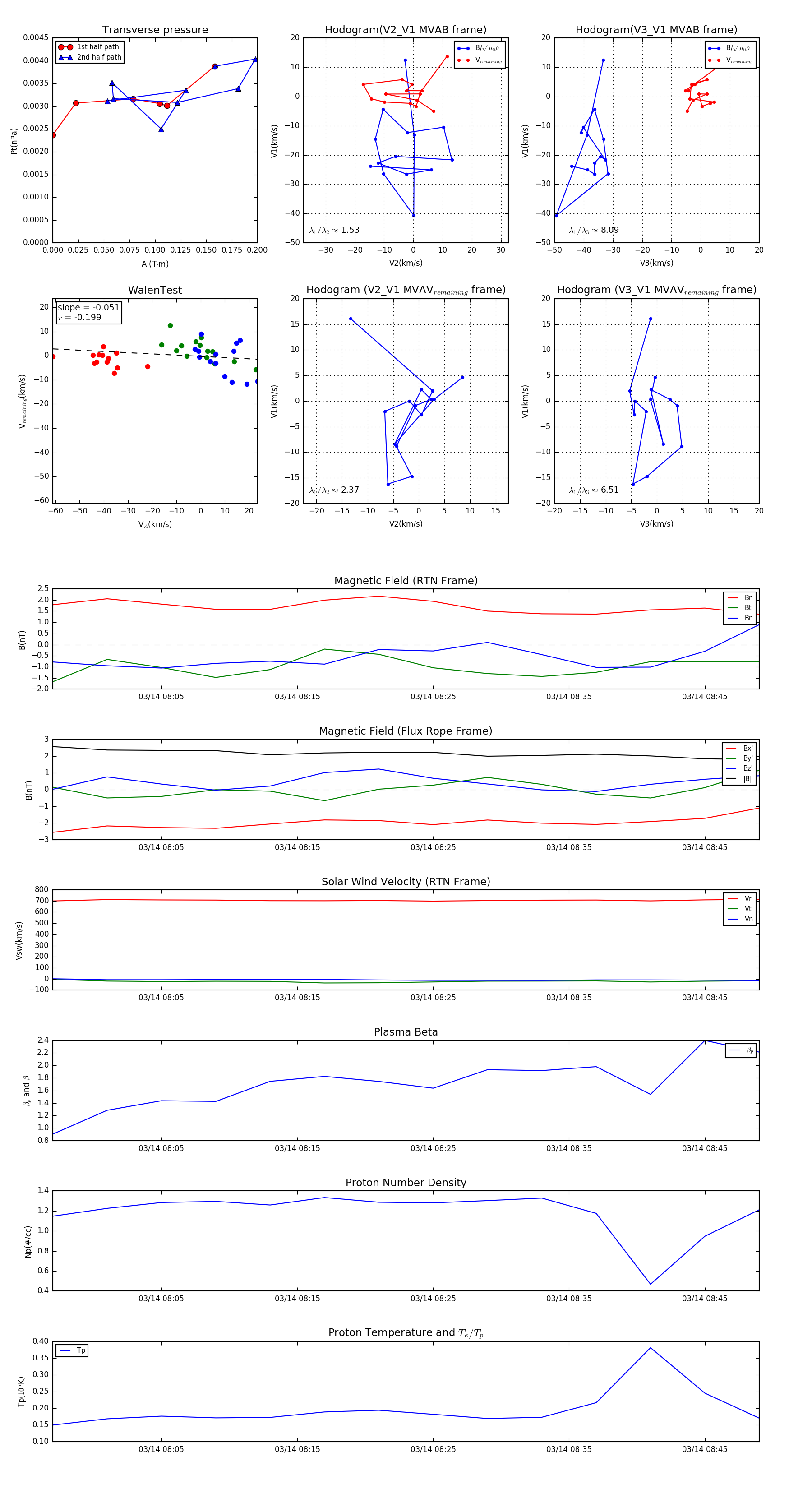
Flux Rope in 2001

Flux Rope Event 2001-03-14 07:57 ~ 2001-03-14 08:49 (53 minutes)


plot