HOME   LIST
‹–   –›

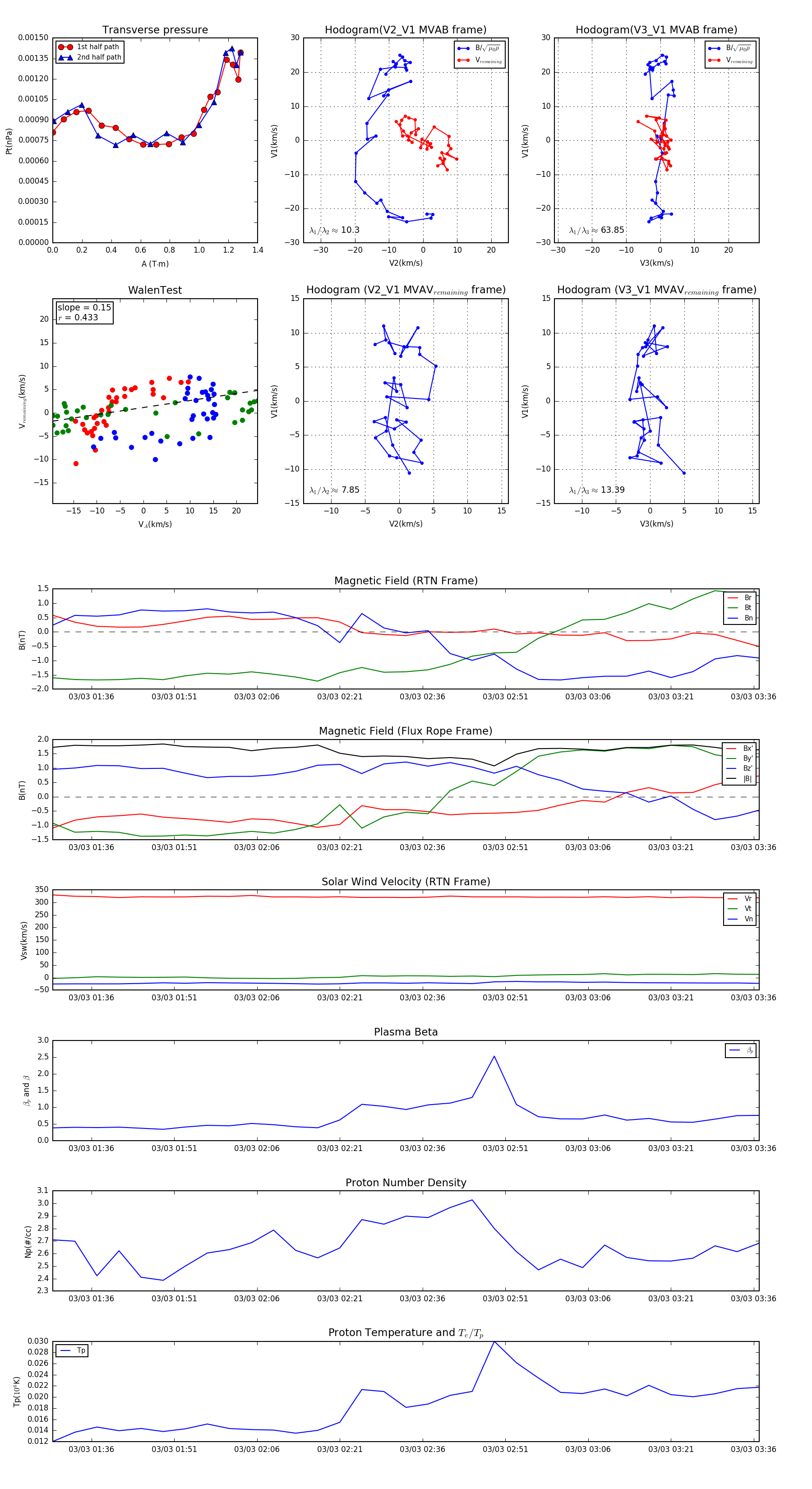
Flux Rope in 2001

Flux Rope Event 2001-03-03 01:29 ~ 2001-03-03 03:37 (129 minutes)


plot