HOME   LIST
‹–   –›

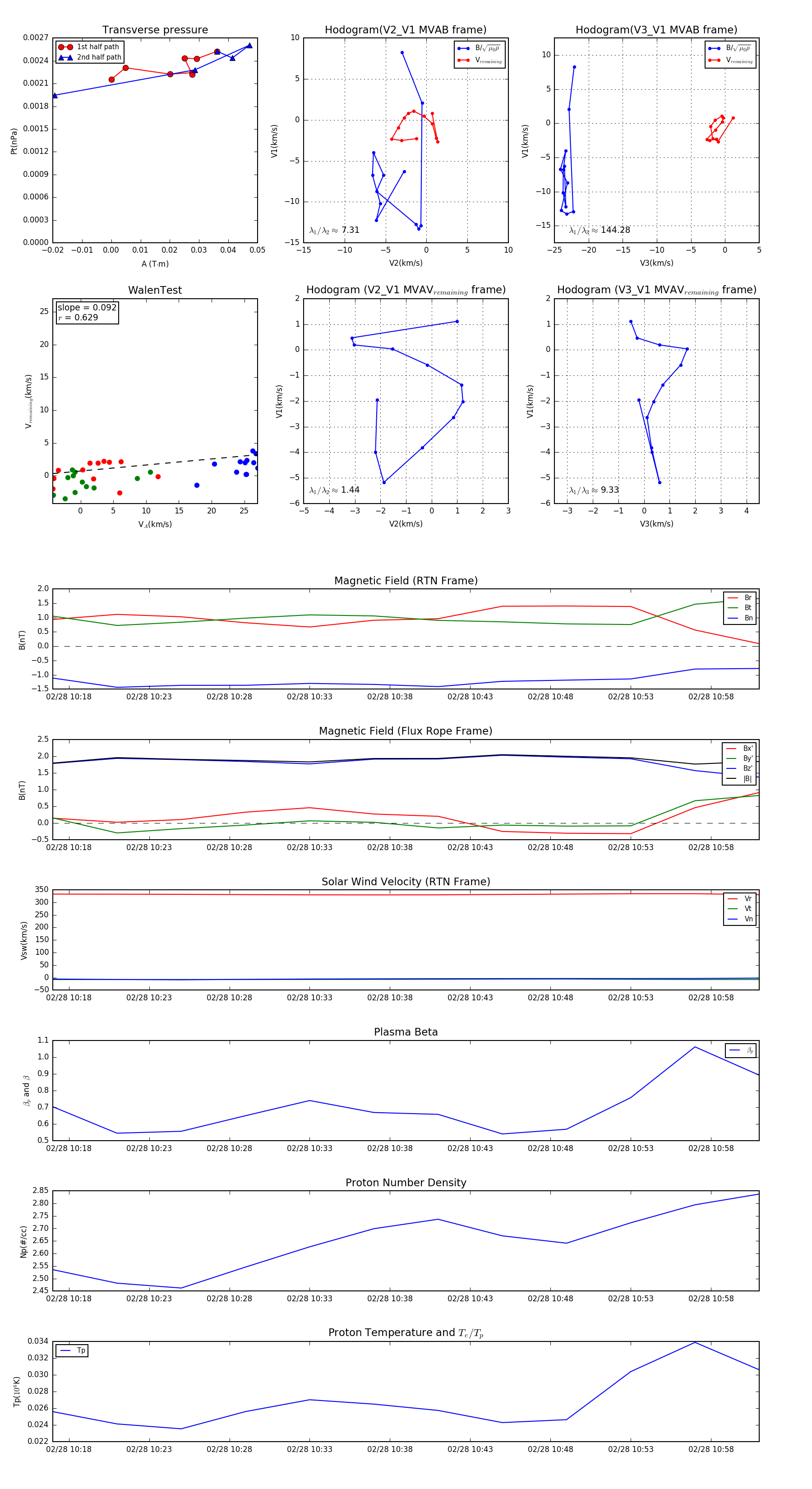
Flux Rope in 2001

Flux Rope Event 2001-02-28 10:17 ~ 2001-02-28 11:01 (45 minutes)


plot