HOME   LIST
‹–   –›

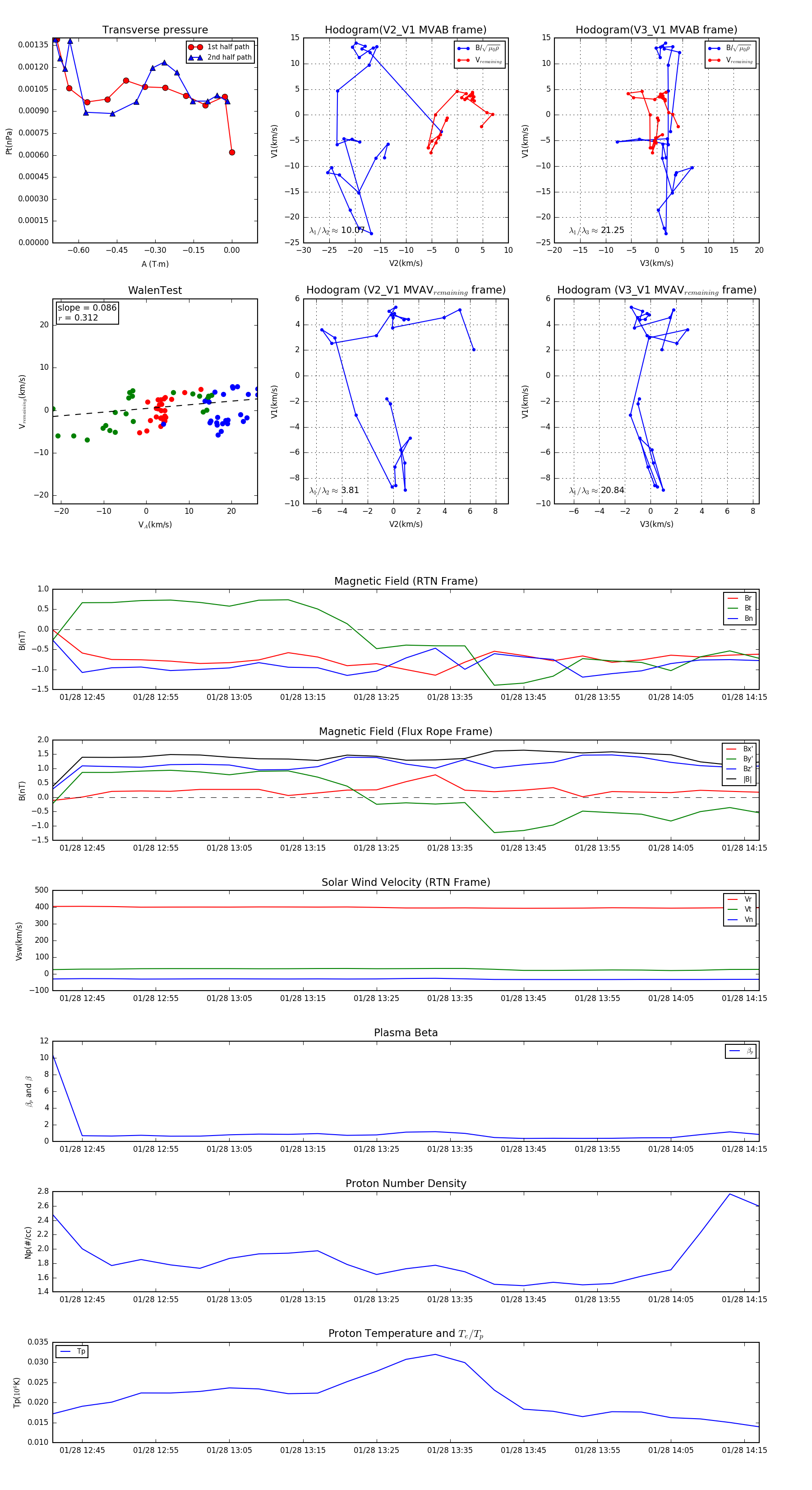
Flux Rope in 2001

Flux Rope Event 2001-01-28 12:41 ~ 2001-01-28 14:17 (97 minutes)


plot