HOME   LIST
‹–   –›

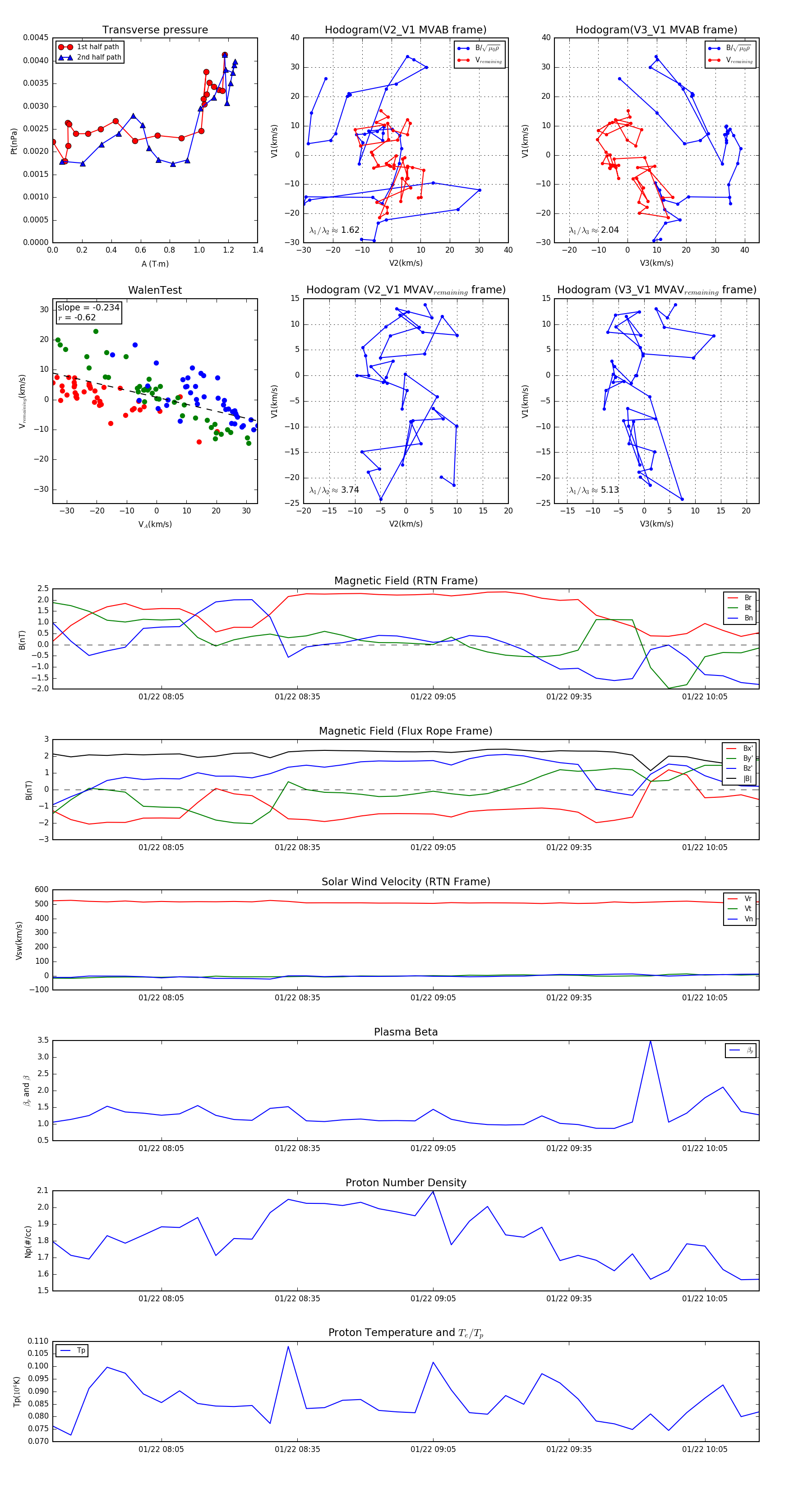
Flux Rope in 2001

Flux Rope Event 2001-01-22 07:41 ~ 2001-01-22 10:17 (157 minutes)


plot