HOME   LIST
‹–   –›

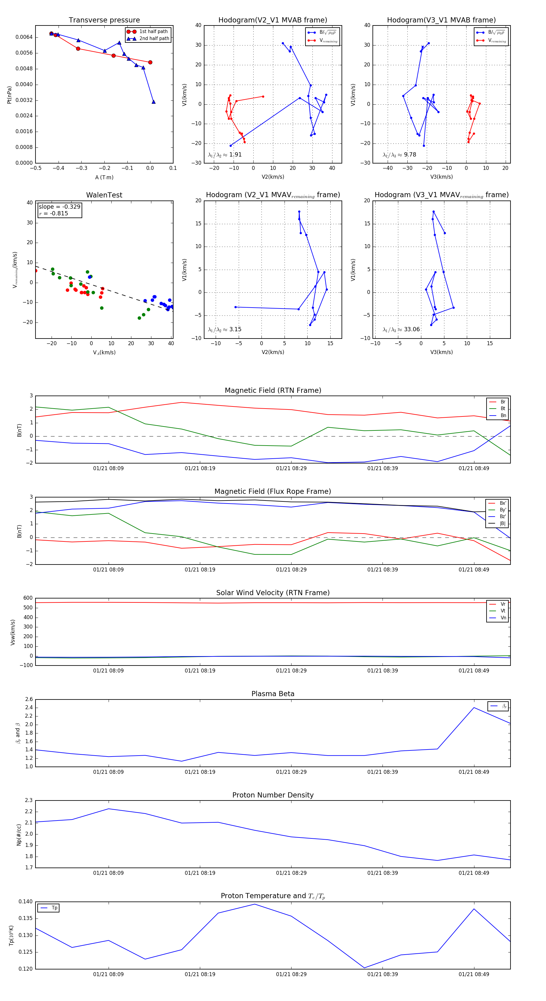
Flux Rope in 2001

Flux Rope Event 2001-01-21 08:01 ~ 2001-01-21 08:53 (53 minutes)


plot