HOME   LIST
‹–   –›

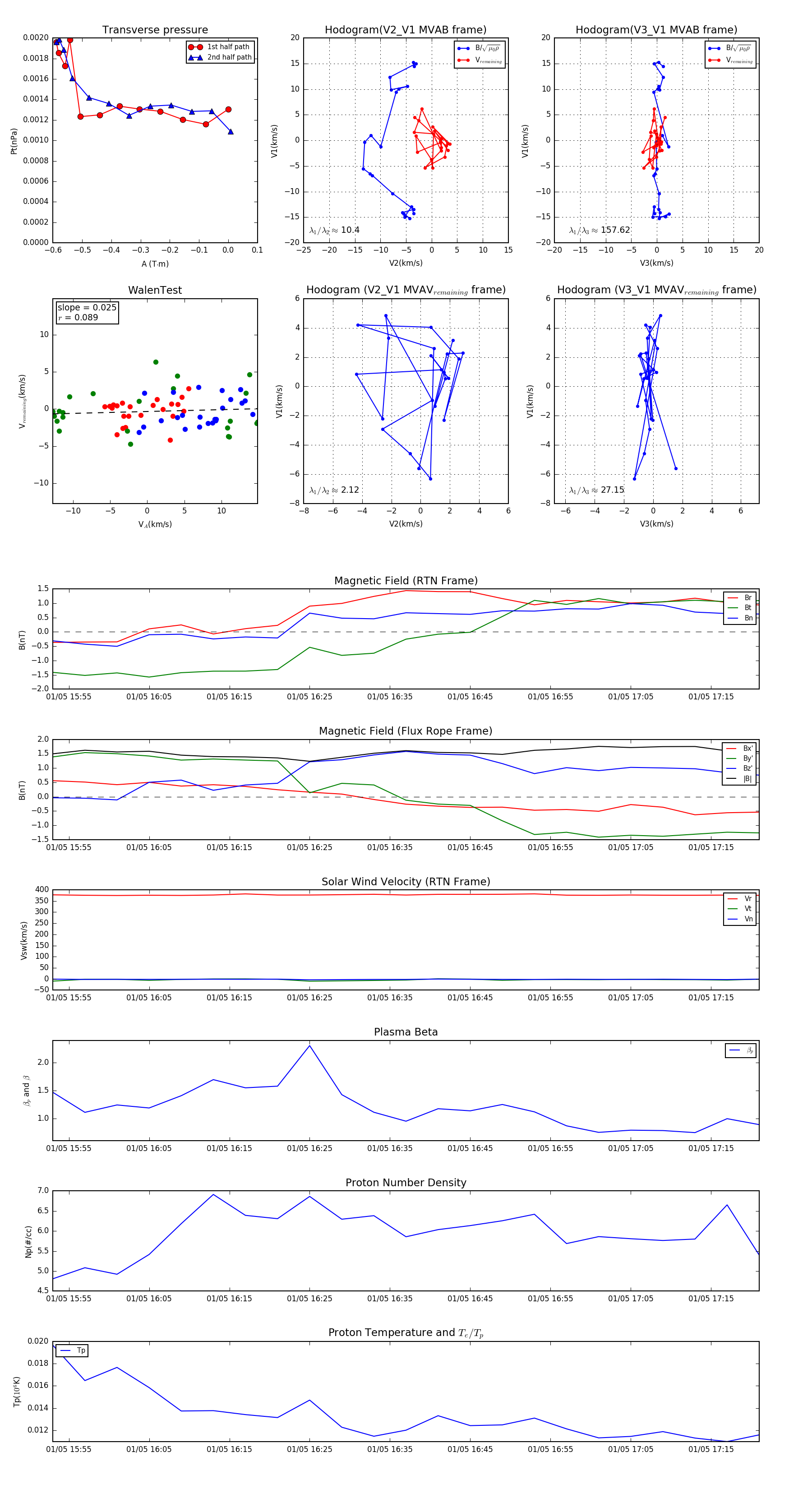
Flux Rope in 2001

Flux Rope Event 2001-01-05 15:53 ~ 2001-01-05 17:21 (89 minutes)


plot