HOME   LIST
‹–   –›

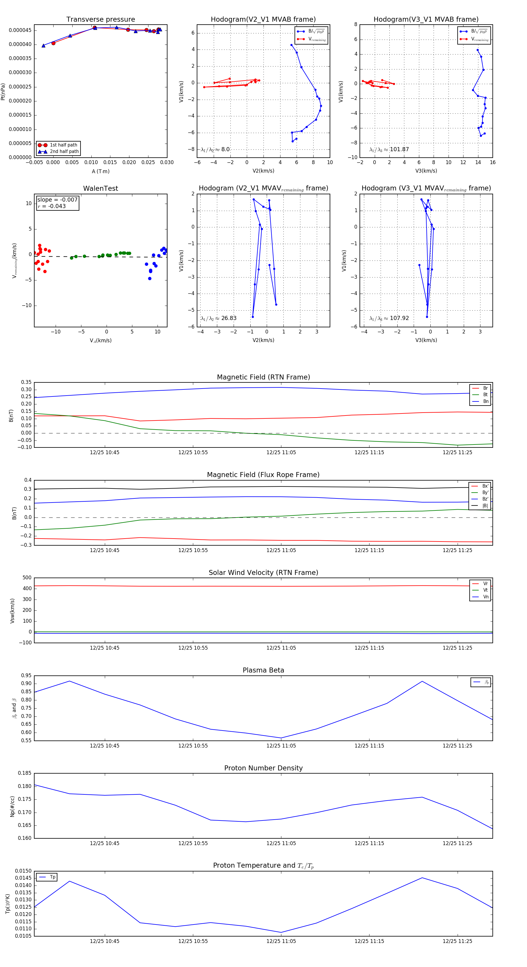
Flux Rope in 1998

Flux Rope Event 1998-12-25 10:37 ~ 1998-12-25 11:29 (53 minutes)


plot