HOME   LIST
‹–   –›

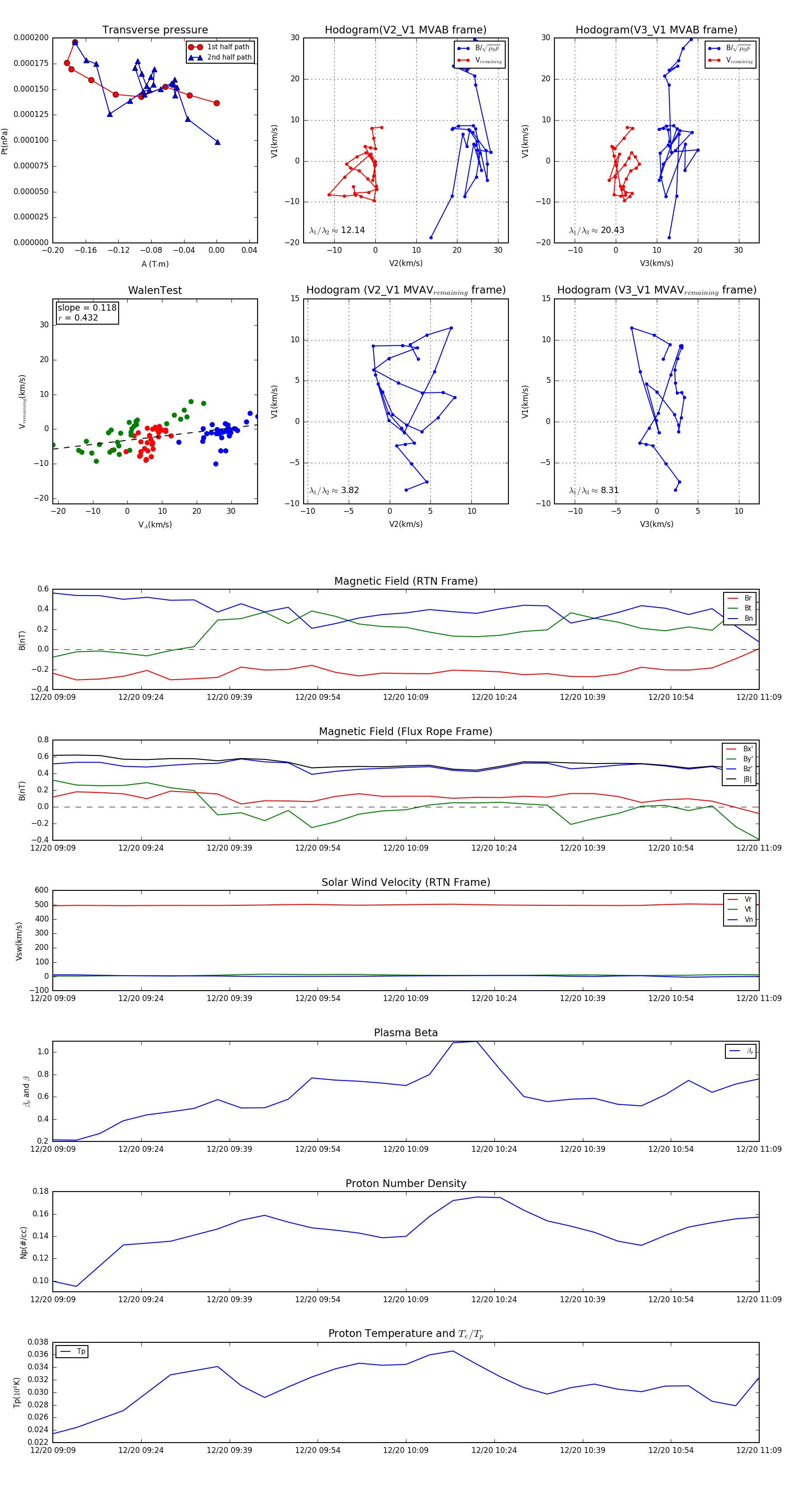
Flux Rope in 1998

Flux Rope Event 1998-12-20 09:09 ~ 1998-12-20 11:09 (121 minutes)


plot