HOME   LIST
‹–   –›

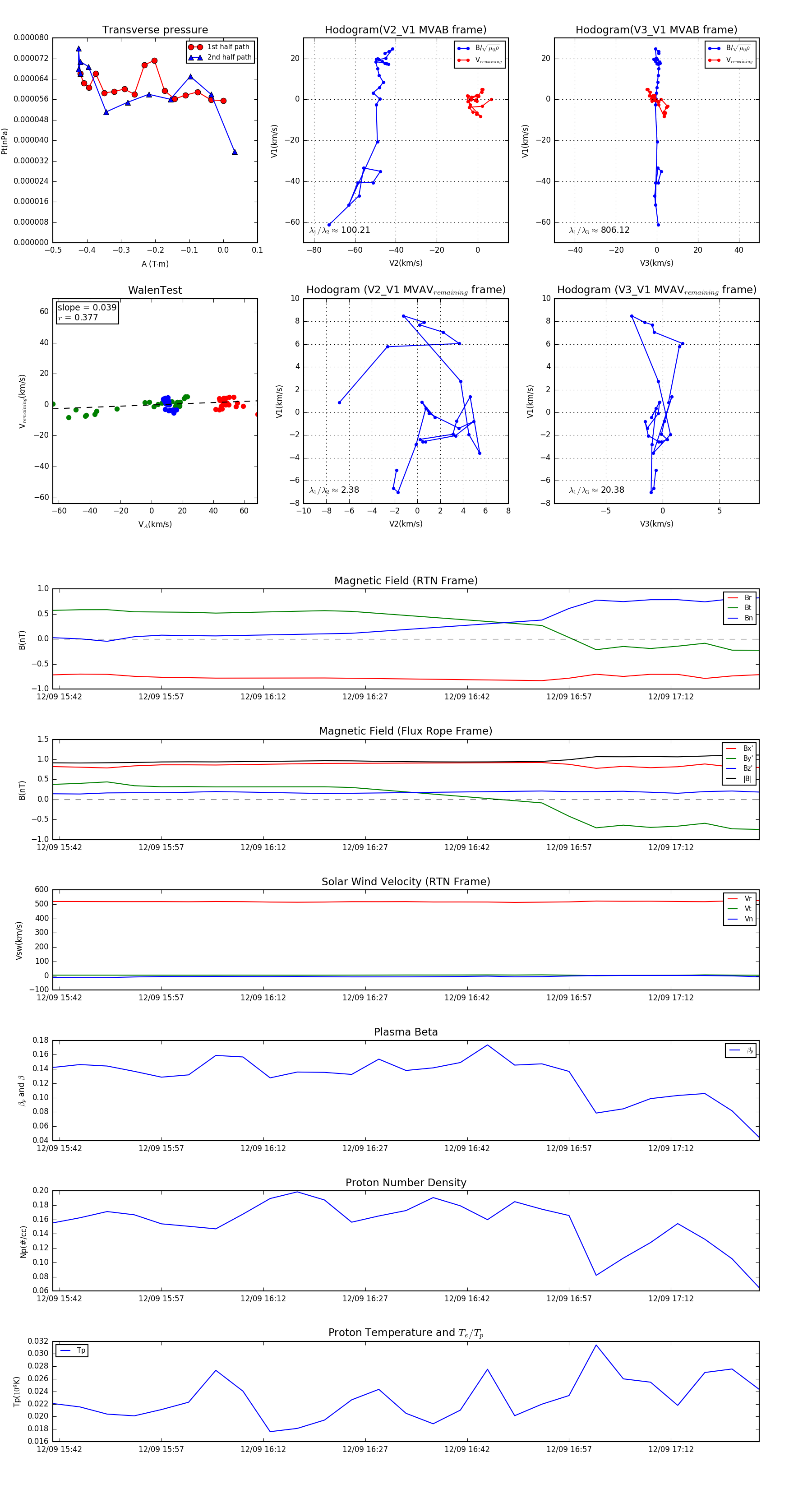
Flux Rope in 1998

Flux Rope Event 1998-12-09 15:41 ~ 1998-12-09 17:25 (105 minutes)


plot