HOME   LIST
‹–   –›

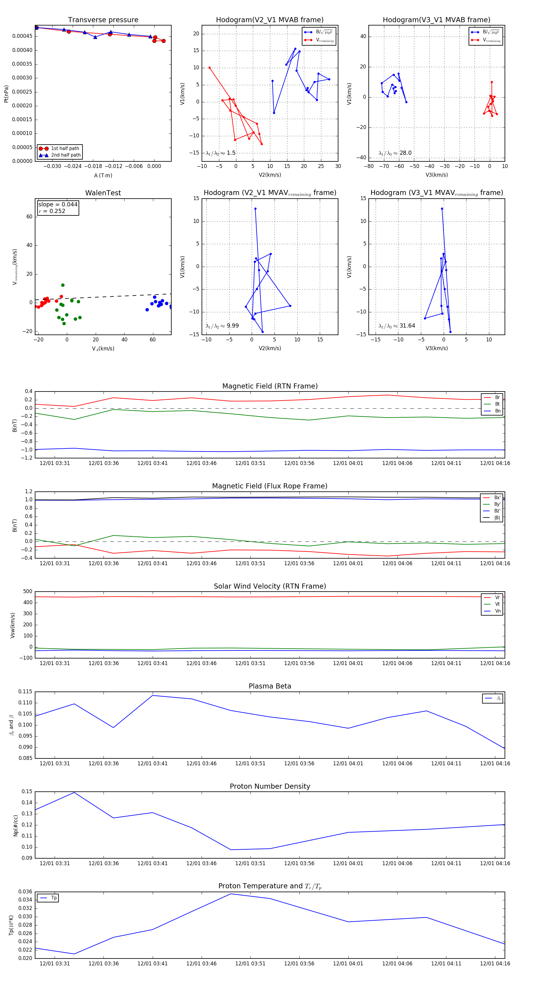
Flux Rope in 1998

Flux Rope Event 1998-12-01 03:29 ~ 1998-12-01 04:17 (49 minutes)


plot