HOME   LIST
‹–   –›

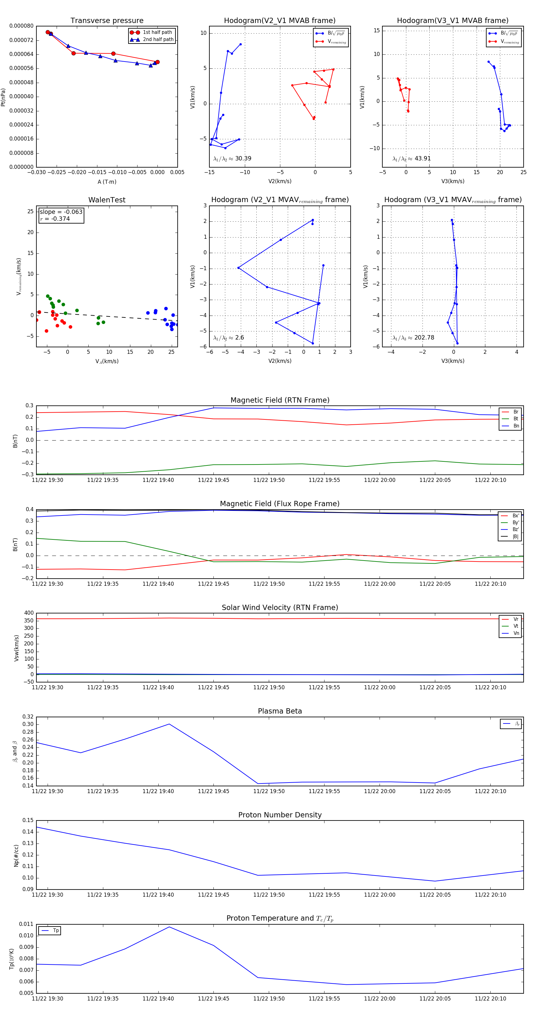
Flux Rope in 1998

Flux Rope Event 1998-11-22 19:29 ~ 1998-11-22 20:13 (45 minutes)


plot