HOME   LIST
‹–   –›

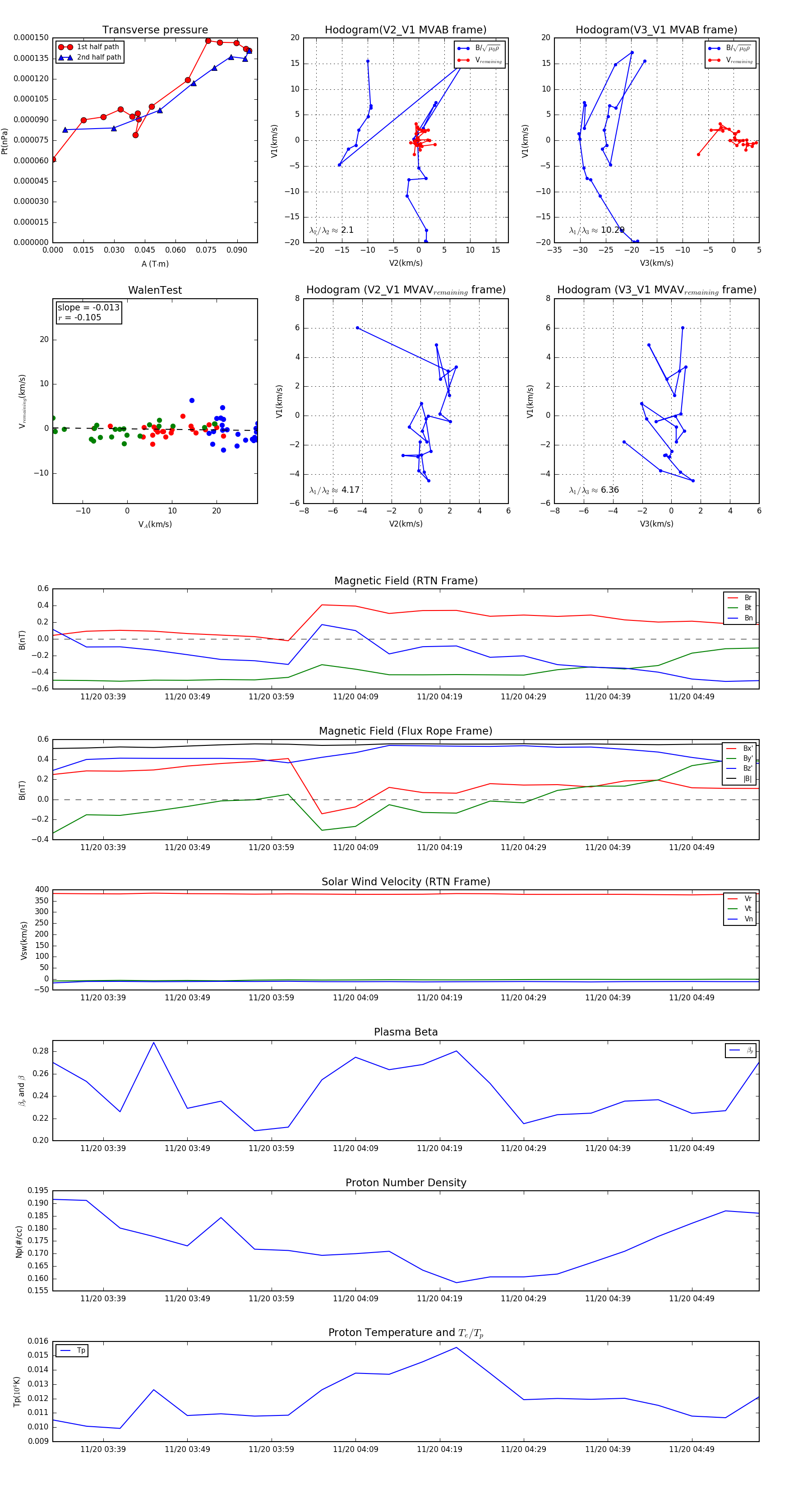
Flux Rope in 1998

Flux Rope Event 1998-11-20 03:33 ~ 1998-11-20 04:57 (85 minutes)


plot