HOME   LIST
‹–   –›

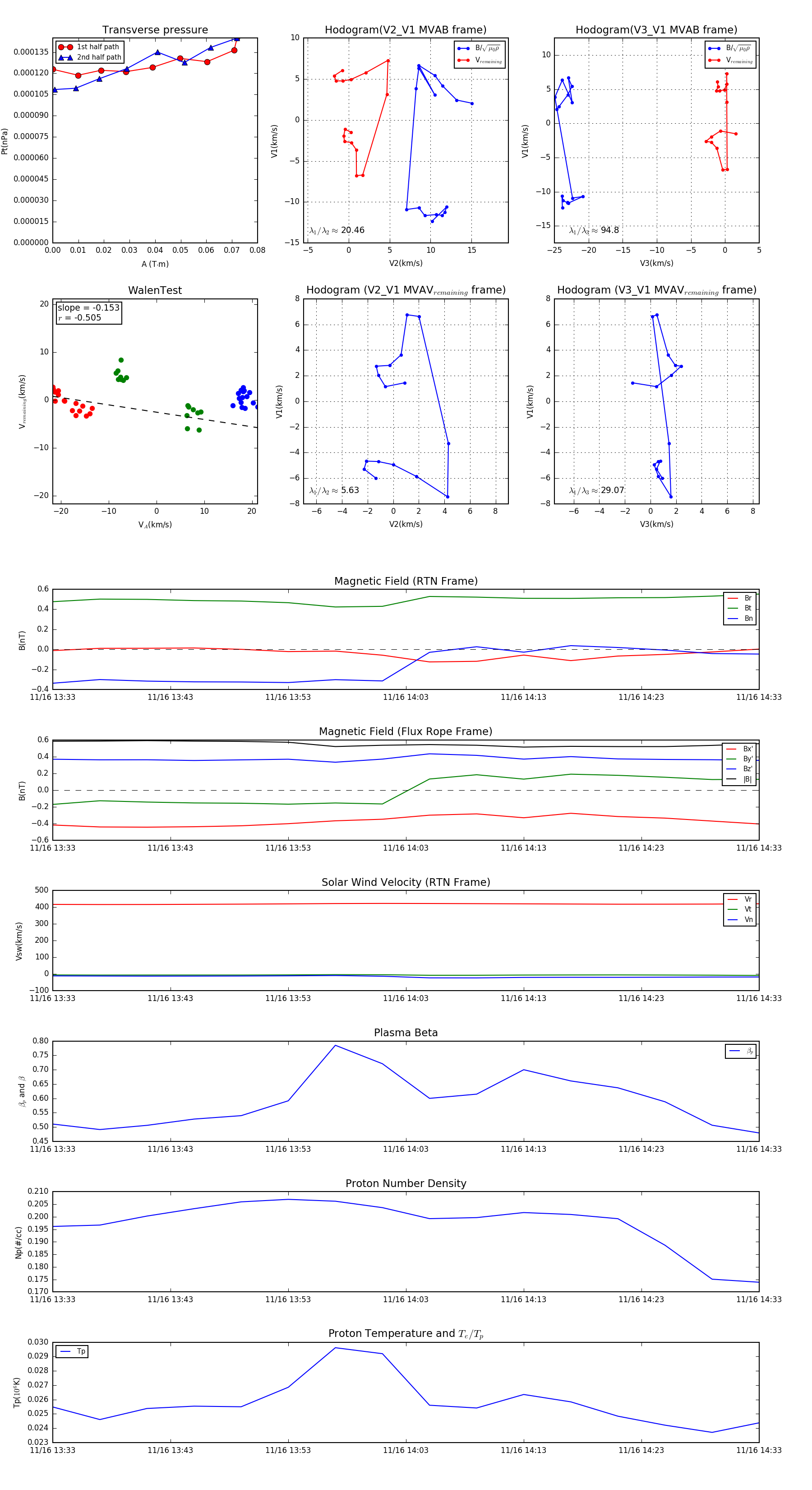
Flux Rope in 1998

Flux Rope Event 1998-11-16 13:33 ~ 1998-11-16 14:33 (61 minutes)


plot