HOME   LIST
‹–   –›

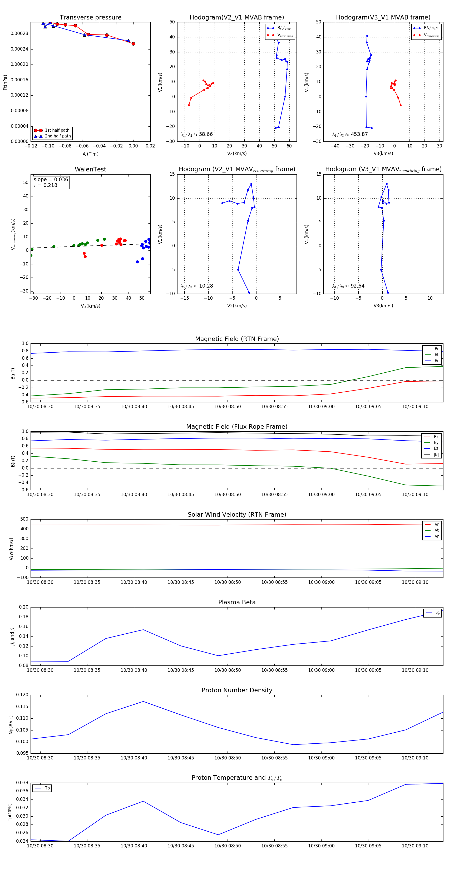
Flux Rope in 1998

Flux Rope Event 1998-10-30 08:29 ~ 1998-10-30 09:13 (45 minutes)


plot