HOME   LIST
‹–   –›

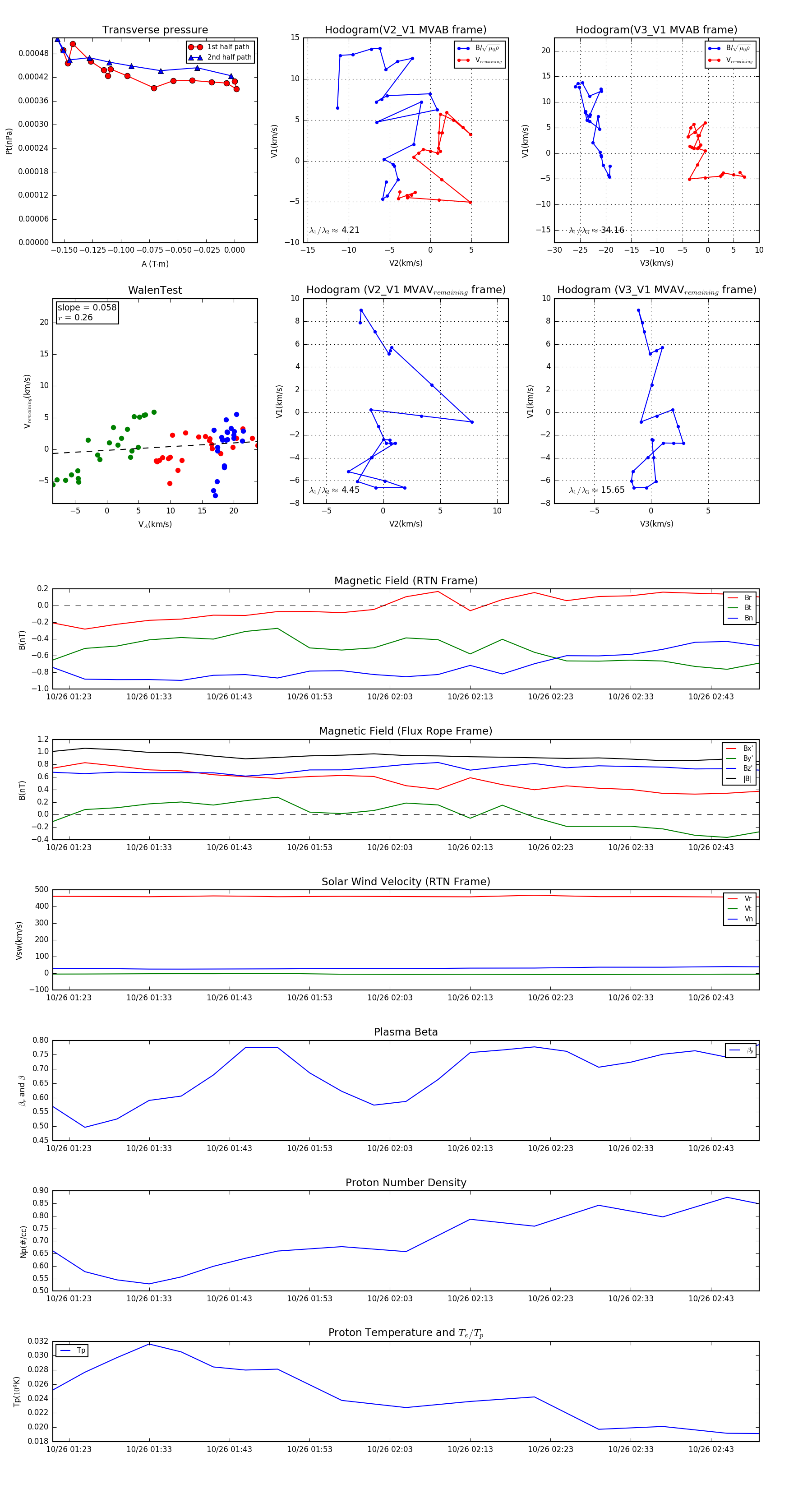
Flux Rope in 1998

Flux Rope Event 1998-10-26 01:21 ~ 1998-10-26 02:49 (89 minutes)


plot