HOME   LIST
‹–   –›

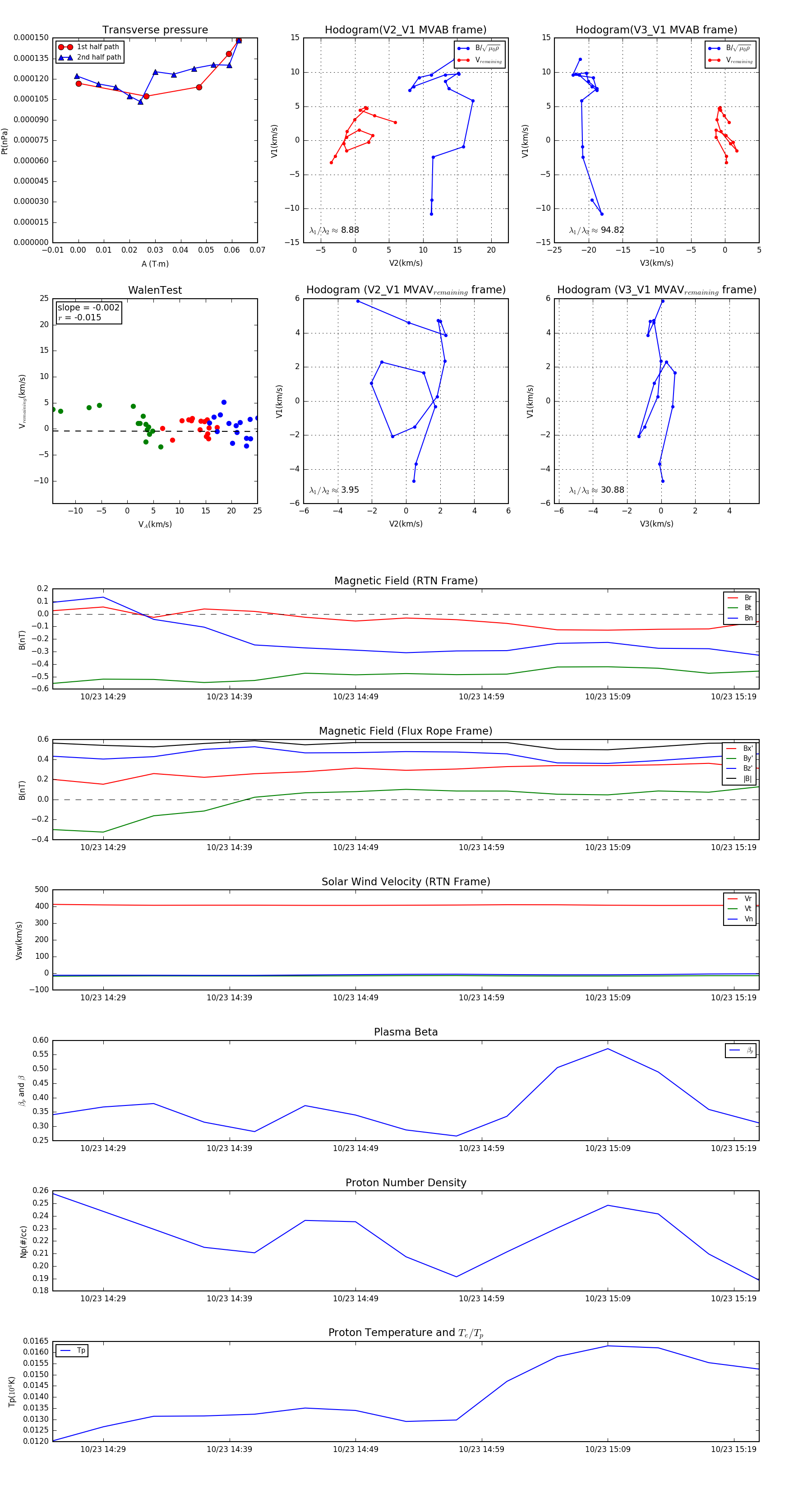
Flux Rope in 1998

Flux Rope Event 1998-10-23 14:25 ~ 1998-10-23 15:21 (57 minutes)


plot