HOME   LIST
‹–   –›

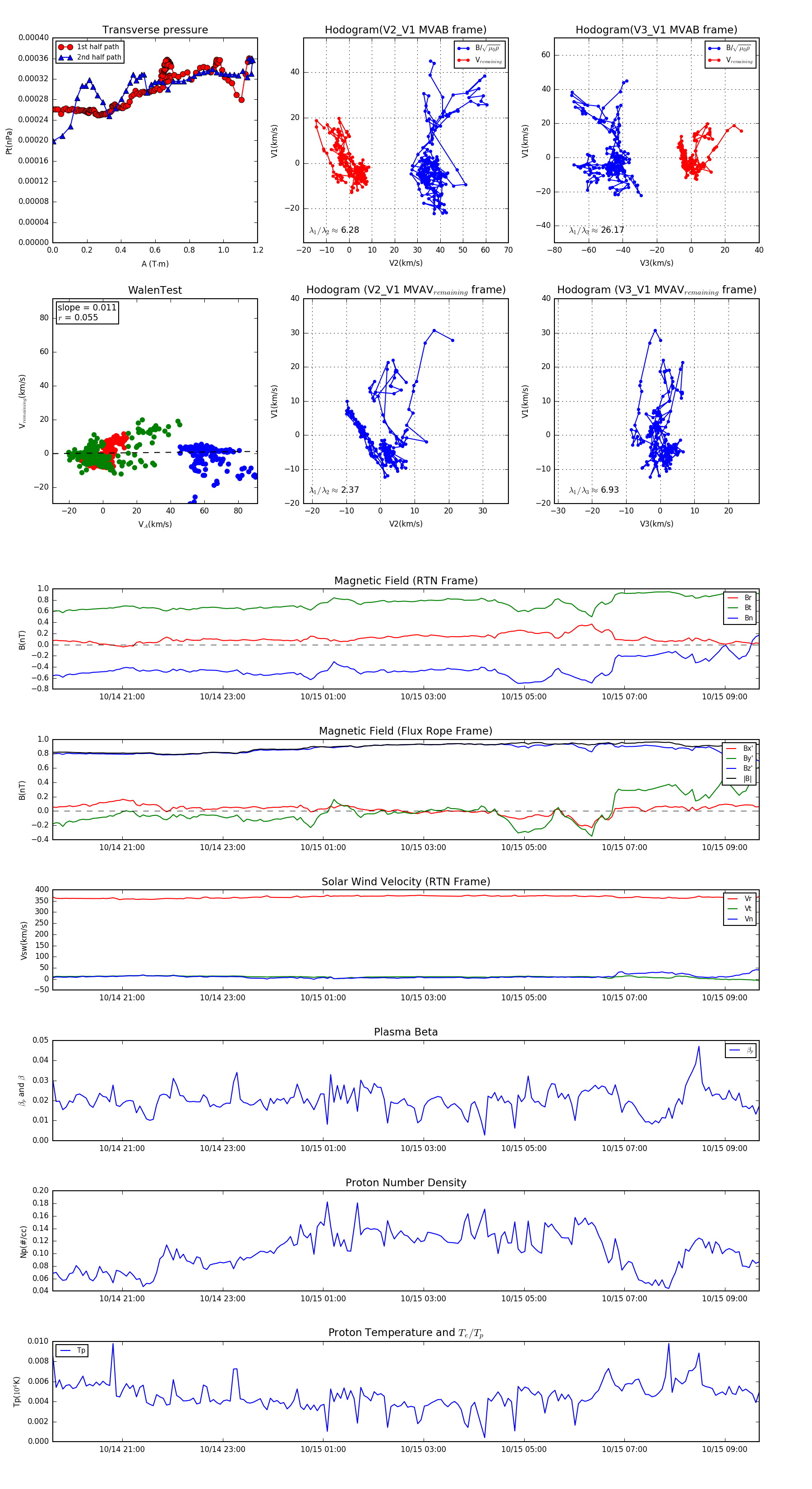
Flux Rope in 1998

Flux Rope Event 1998-10-14 19:37 ~ 1998-10-15 09:41 (845 minutes)


plot