HOME   LIST
‹–   –›

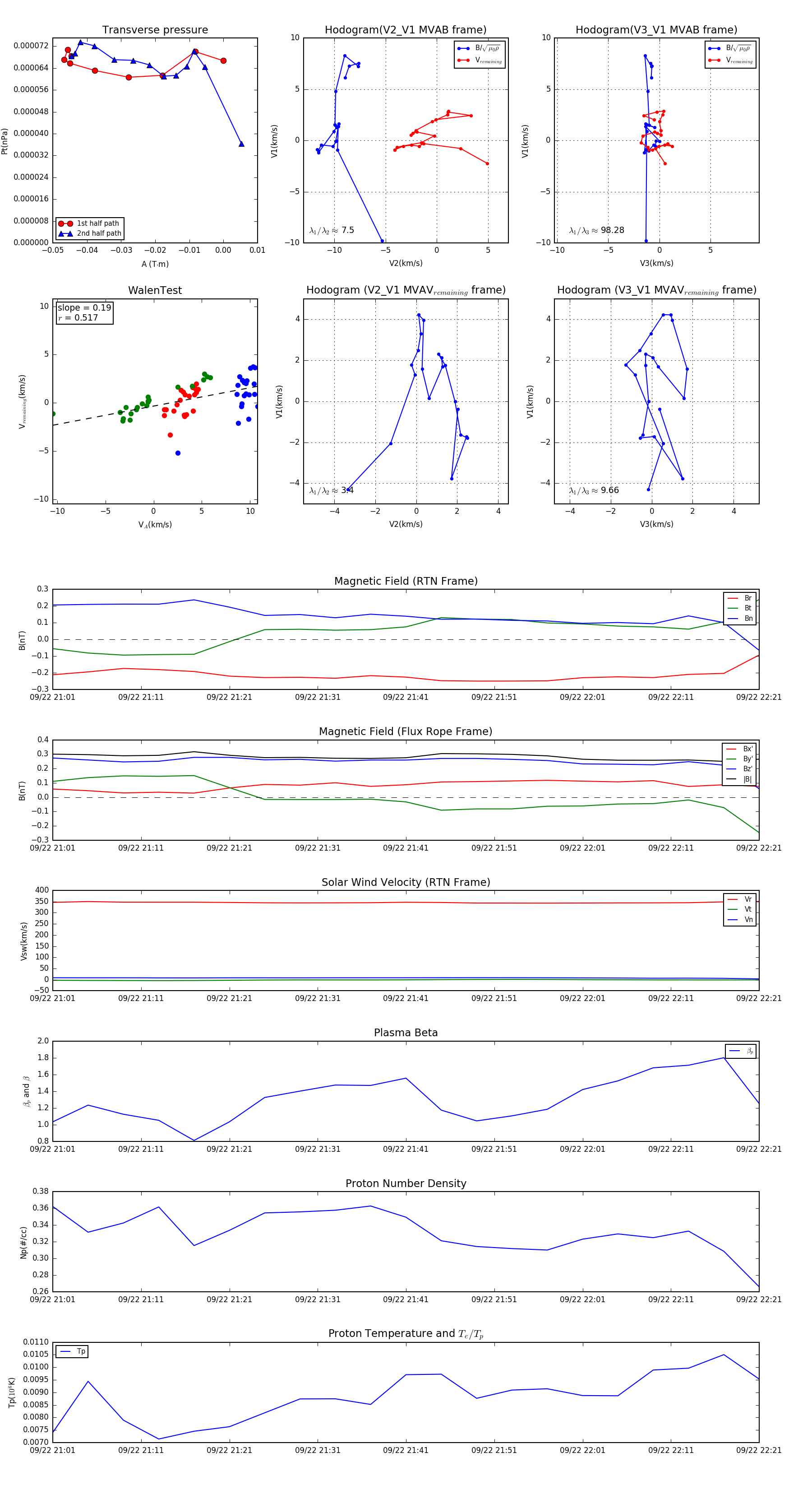
Flux Rope in 1998

Flux Rope Event 1998-09-22 21:01 ~ 1998-09-22 22:21 (81 minutes)


plot