HOME   LIST
‹–   –›

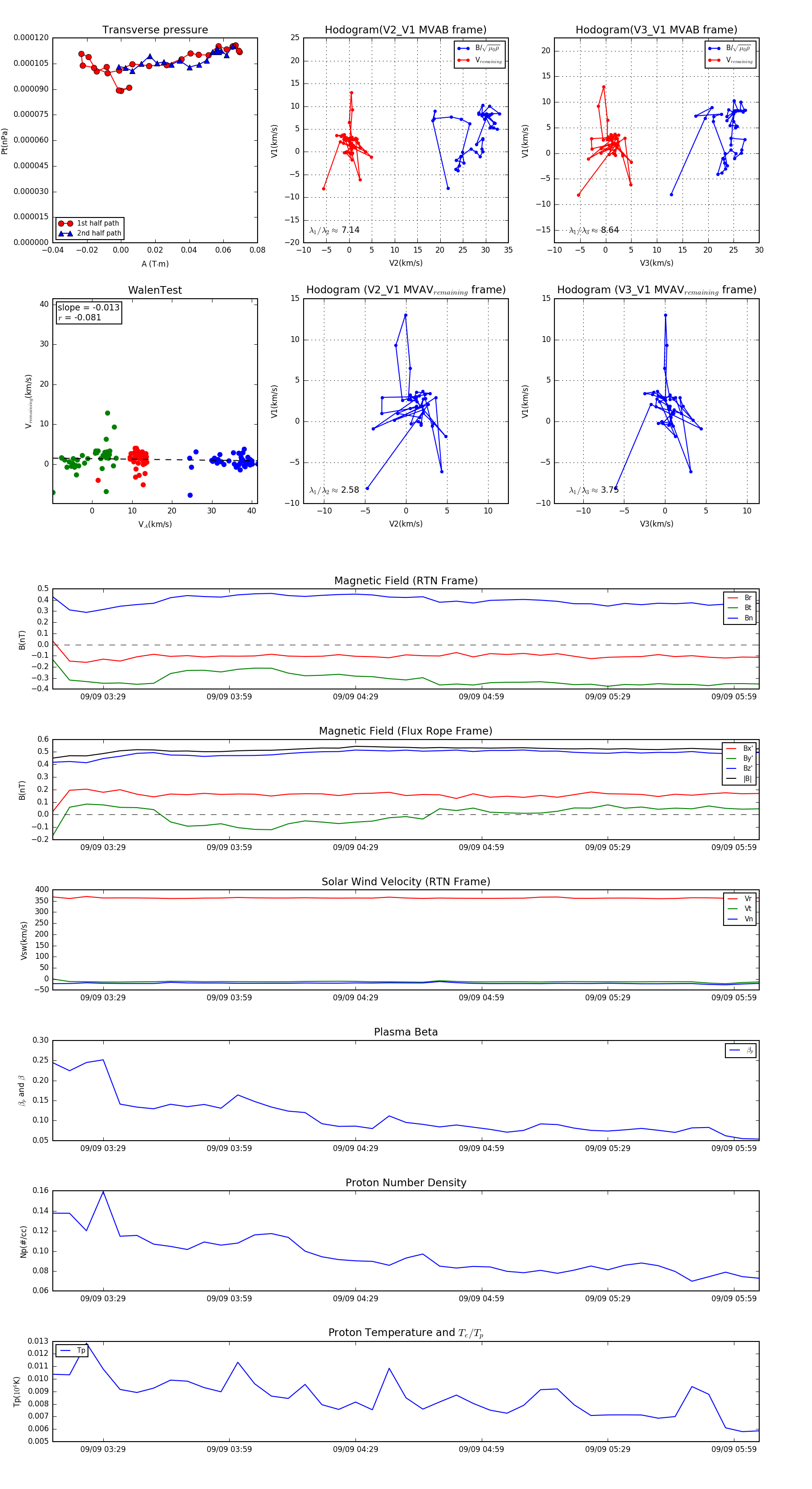
Flux Rope in 1998

Flux Rope Event 1998-09-09 03:17 ~ 1998-09-09 06:05 (169 minutes)


plot